EasyManua.ls Logo

AudioCodes Mediant 3000 - Page 605

AudioCodes Mediant 3000
1070 pages
To Next Page IconTo Next Page
To Next Page IconTo Next Page
To Previous Page IconTo Previous Page
To Previous Page IconTo Previous Page
Loading...
Version 7.0 605 Mediant 3000
User's Manual 33. Routing SBC
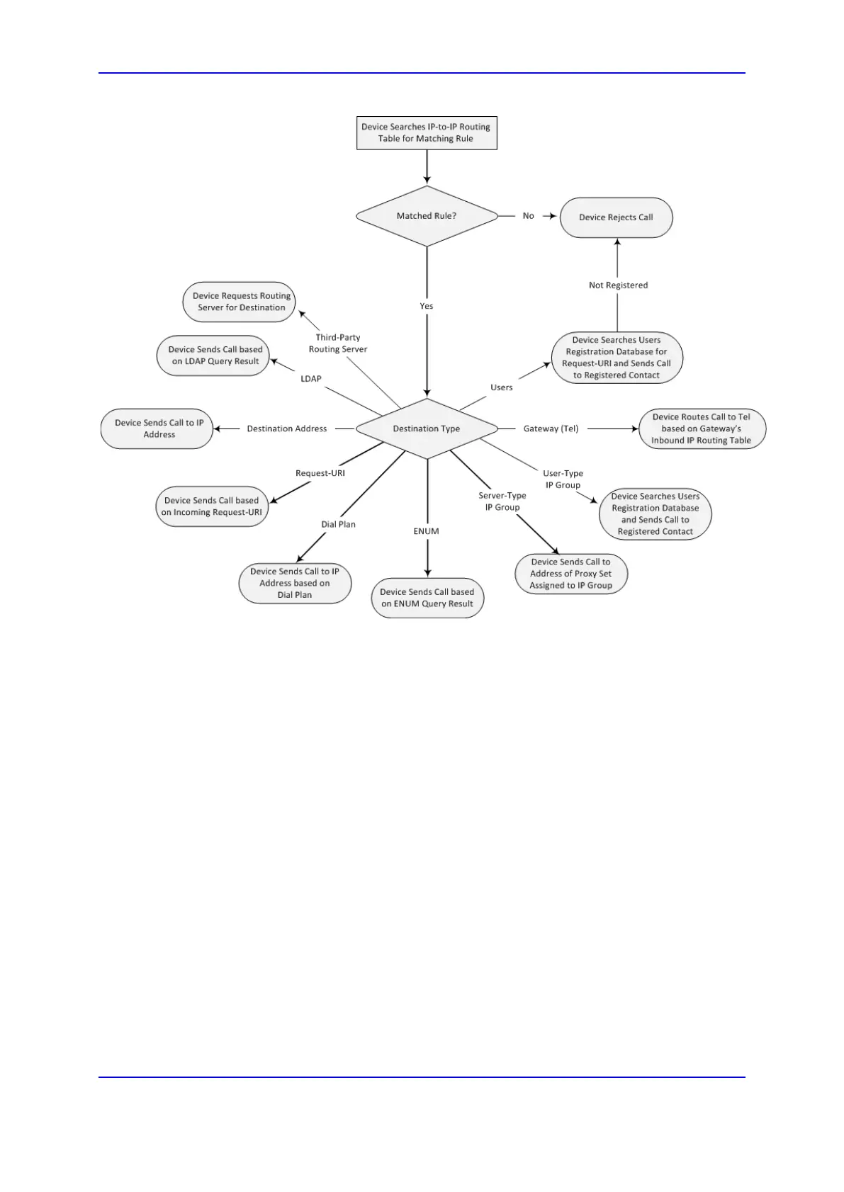
To configure and apply an IP-to-IP Routing rule, the rule must be associated with a Routing
Policy. The Routing Policy associates the routing rule with an SRD(s). Therefore, the
Routing Policy lets you configure routing rules for calls belonging to specific SRD(s).
However, as multiple Routing Policies are relevant only for multi-tenant deployments (if
needed), for most deployments, only a single Routing Policy is required. As the device
provides a default Routing Policy ("Default_SBCRoutingPolicy"), when only one Routing
Policy is required, the device automatically assigns the default Routing Policy to the routing
rule. If you are implementing LDAP-based routing (with or without Call Setup Rules) and/or
Least Cost Routing (LCR), you need to configure these settings for the Routing Policy
(regardless of the number of Routing Policies employed). For more information on Routing
Policies, see ''Configuring SBC Routing Policy Rules'' on page 616.
The IP-to-IP Routing table also provides the following features:
Alternative routing or load balancing: In addition to the alternative routing/load
balancing provided by the Proxy Set associated with the destination IP Group, the
table allows the configuration of alternative routes whereby if a route fails, the next
adjacent (below) rule in the table that is configured as 'Alt Route Ignore/Consider
Inputs' are used. The alternative routes rules can be set to enforce the input matching
criteria or to ignore any matching criteria. Alternative routing occurs upon one of the
following conditions:
A request sent by the device is responded with one of the following:
SIP response code (i.e., 4xx, 5xx, and 6xx SIP responses) configured in the
SBC Alternative Routing Reasons table (see ''Configuring SIP Response
Codes for Alternative Routing Reasons'' on page 614).
SIP 408 Timeout or no response (after timeout).

Table of Contents

Other manuals for AudioCodes Mediant 3000

Related product manuals