EasyManua.ls Logo

Brainchild PR10 - RS422 Wiring; RS485 Wiring; External Memory Card

Brainchild PR10
479 pages
Print Icon
To Next Page IconTo Next Page
To Next Page IconTo Next Page
To Previous Page IconTo Previous Page
To Previous Page IconTo Previous Page
Loading...
Page 52 of 479
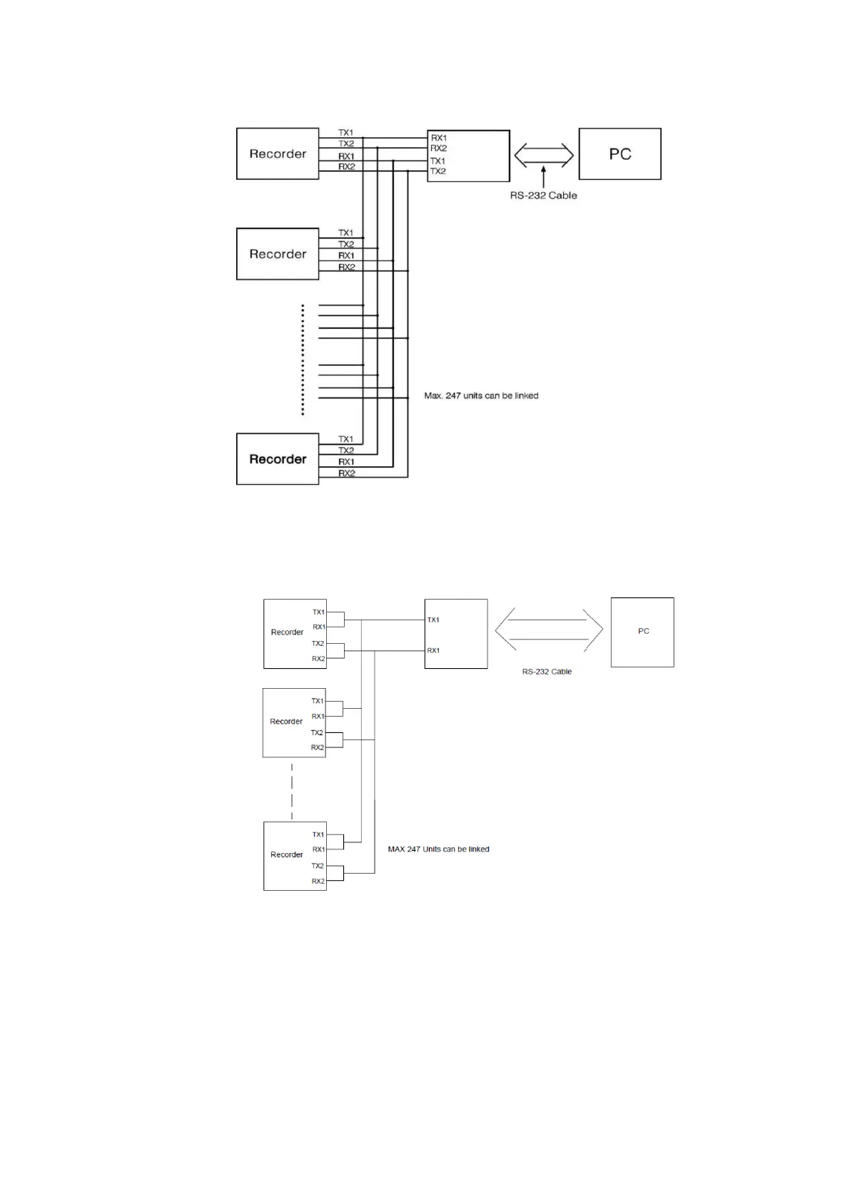
2.4.8.2 RS422 Wiring
2.4.8.3 RS485 Wiring
2.5 External Memory Card
There are two types of external storage for the User to use in the recorder. One is the SD card
and other is USB memory. There are two slots for inserting USB memory, one in the front and other on the
rear side of the recorder. If bigger capacity USB memory is required, the user may buy it locally. The SD
card slot is in the front side. Please see the below figures for more information.
RS232 to RS422 Converter
RS232 to RS485 Converter

Table of Contents

Related product manuals