EasyManua.ls Logo

Chery A113 - Front;Rear Wiper System

Chery A113
281 pages
Print Icon
To Next Page IconTo Next Page
To Next Page IconTo Next Page
To Previous Page IconTo Previous Page
To Previous Page IconTo Previous Page
Loading...
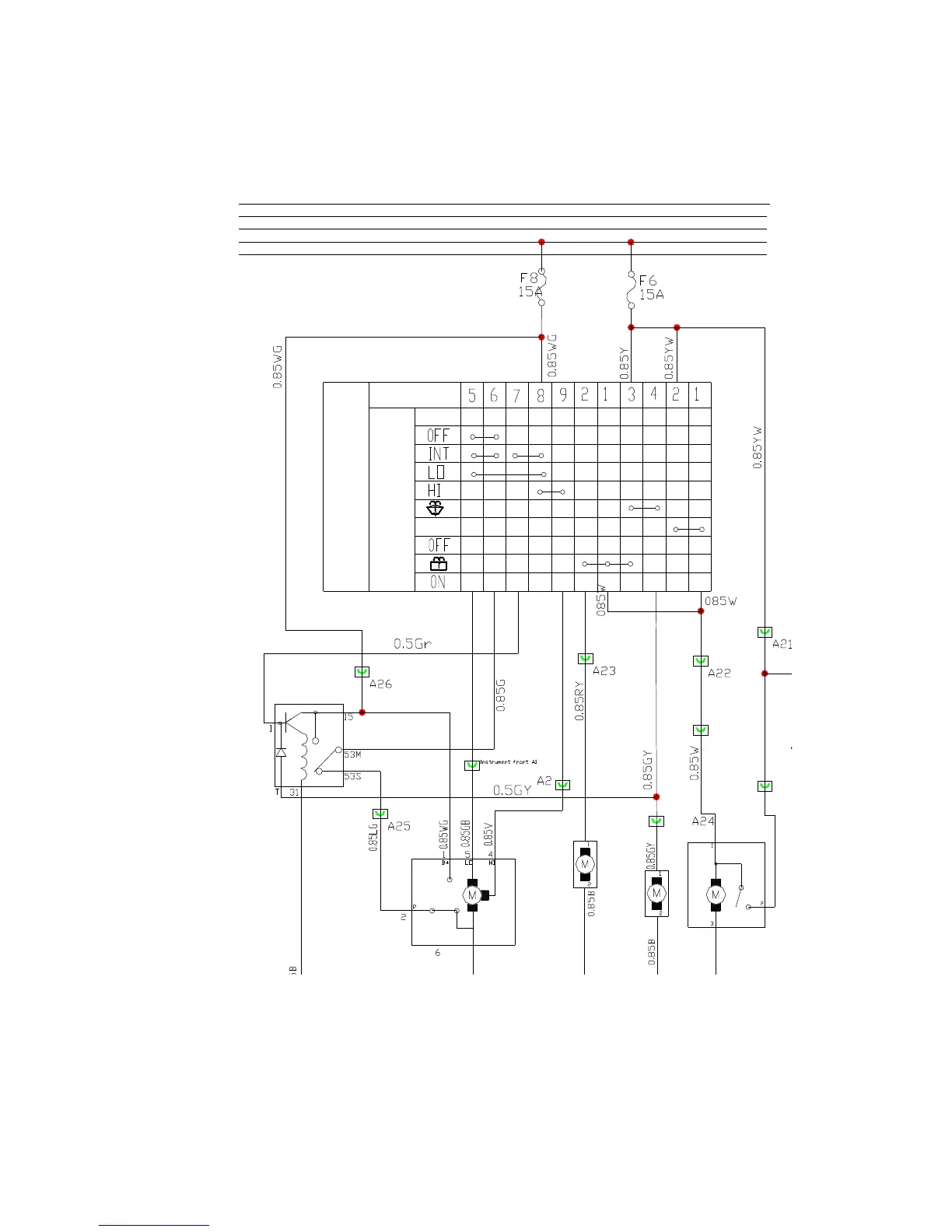
IX. Front/Rear Wiper System
Rear washer
Front washer
Terminal number
Front/rear wiper washer switch
Wiper combined switch
Rear Wiper
Motor
Instrument/front
Front wiper motor
Instrument/front
Instrument/front
Wiper Relay
Front
washer
motor
/
Interior/luggage
boot door
Interior/instrument
Rear
washer
motor
Instrument/front
Interior/luggage
boot door5
Interior/instrument
Ka
15a
15
30a
30
/

Table of Contents

Related product manuals