EasyManua.ls Logo

Freescale Semiconductor MPC5604B - Physical Layer

Default Icon
150 pages
Print Icon
To Next Page IconTo Next Page
To Next Page IconTo Next Page
To Previous Page IconTo Previous Page
To Previous Page IconTo Previous Page
Loading...
When a device requests data from another by sending a frame with no data where RTR is
recessive, that frame is called a
remote frame
. The device which is identified with this frame
starts transmitting the requested data frame(with same ID).
1.3.
Physical Layer
The physical layer can be of any medium but it has to support recessive/dominant signals for
using logical AND between different devices. In this sections we will talks about the typical
twisted-pair electrical medium with differential voltages.
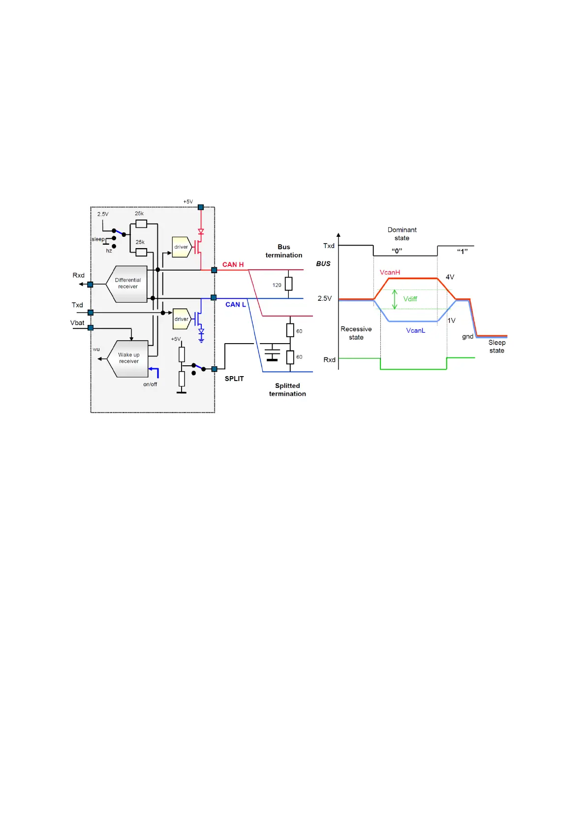
Figure 113/ A typical CAN transceiver and CANH/CANL signals
In high-speed CAN standard, CANH and CANL are derived from TX to from a differential voltage
with two states, ‘0’ the dominant state (CANH=3.5V, CANL=1.5V), and ‘1’ the recessive state
(CANH=CANL=2.5V). The RX signal is determined from CANH-CANL as, if the differential
voltage is above 0.9V then RX=’1’ and if it is less than 0.5V then RX=’0’.
CAN Transceivers of the devices at the edges of the can bus (the first and the last station) has to
use resistors as bus termination; either a 120 between CANH and CANL or a splitted
termination with two 60 with a reference voltage in the middle.

Table of Contents

Other manuals for Freescale Semiconductor MPC5604B

Related product manuals