EasyManua.ls Logo

Freescale Semiconductor MPC5604B - 7. FlexCAN Module Configuration

Default Icon
150 pages
Print Icon
To Next Page IconTo Next Page
To Next Page IconTo Next Page
To Previous Page IconTo Previous Page
To Previous Page IconTo Previous Page
Loading...
Finding the number of quanta in the bit-time.
Finding the number of quanta in the propagation segment depending on the delay.
Check the parity of (bit_time prop_seg 1), and fix the number of quanta in
Phase_Seg_1 and Phase_Seg_2 (ensuring Phase_Seg_2 > IPT).
RJW set to the minimum of Phase_Seg_1 and 4.
Then the oscillator tolerance  between CAN clock of different devices

=
(
1 + 
)
,
=
(
1 
)
has to satisfy the following condition:
min 󰇧

20.bit_time
;
min
(
Phase_seg_1; Phase_seg_2
)
2
(
13.bit_time Phase_seg_2
)
󰇨
A simpler but less sure method is to pick a bit-time with 12
to 20
(usually 16
) and assume
that sampling point is at the 75% of this period making 75% to 100% segment equal to
Phase_Seg_2. Then by taking Phase_Seg_1=Phase_Seg_2 and RJW=4, propagation segment is
easily set. If these timings result in recurring problems with sampling, the assumption on the
sampling point can be moved up to 80% of the bit-time and can be tried again.
7.
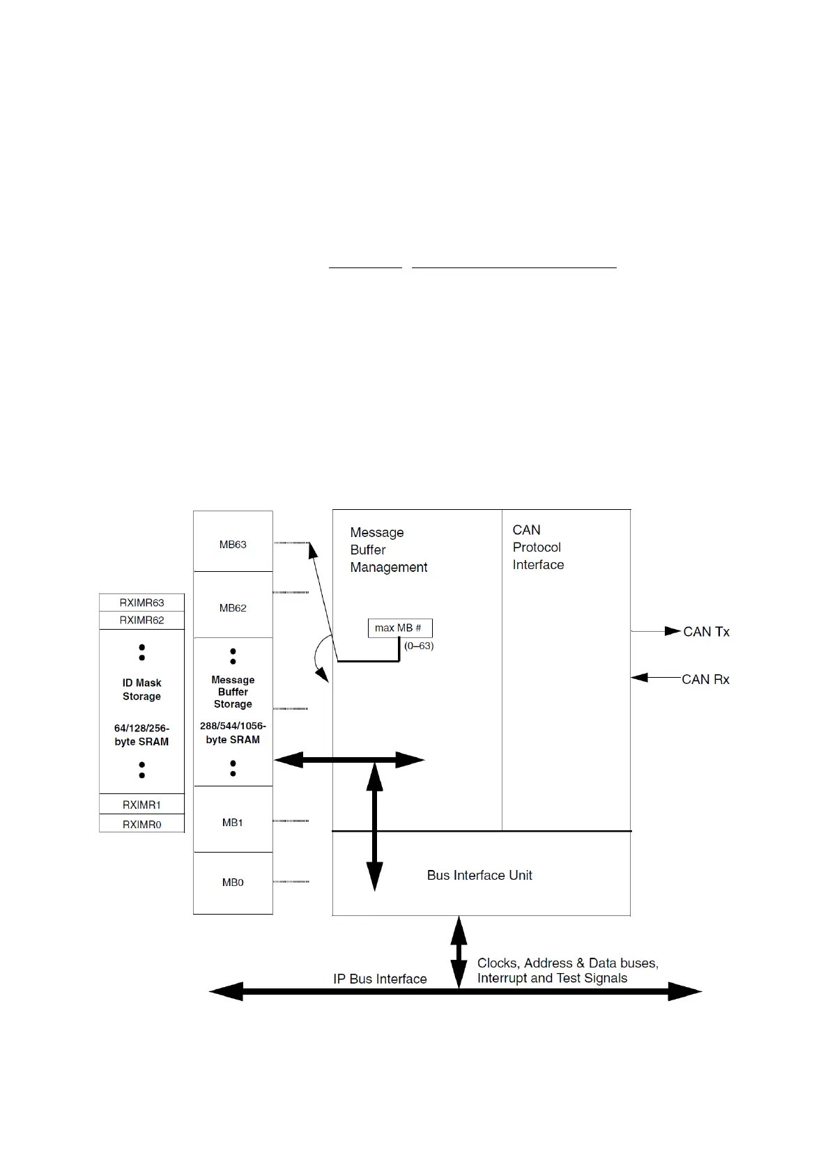
FlexCAN Module Configuration
7.1.
Module Description
Figure 117: FlexCAN block diagram (R.M. Rev8 Fig. 22-1)

Table of Contents

Other manuals for Freescale Semiconductor MPC5604B

Related product manuals