EasyManua.ls Logo

Freescale Semiconductor MPC5604B - Configuration of Wakeup Events

Default Icon
150 pages
Print Icon
To Next Page IconTo Next Page
To Next Page IconTo Next Page
To Previous Page IconTo Previous Page
To Previous Page IconTo Previous Page
Loading...
On external interrupts, DSPI is not mentioned because it is thought to be used in master mode
but it can still be done (see pad configurations) if needed. A more appropriate use would be, for
instance, to wake up the device using CAN signals.
The 18 external sources of the Wakeup Unit will trigger a wakeup signal in STANDBY/STOP
modes but they can still be used as extra external interrupts during a RUN mode. These Wakeup
pins are enabled in all modes, so, in order to ensure that their current consumption stays
minimal, internal pull-up resistors (see following registers) should be used with unused pins.
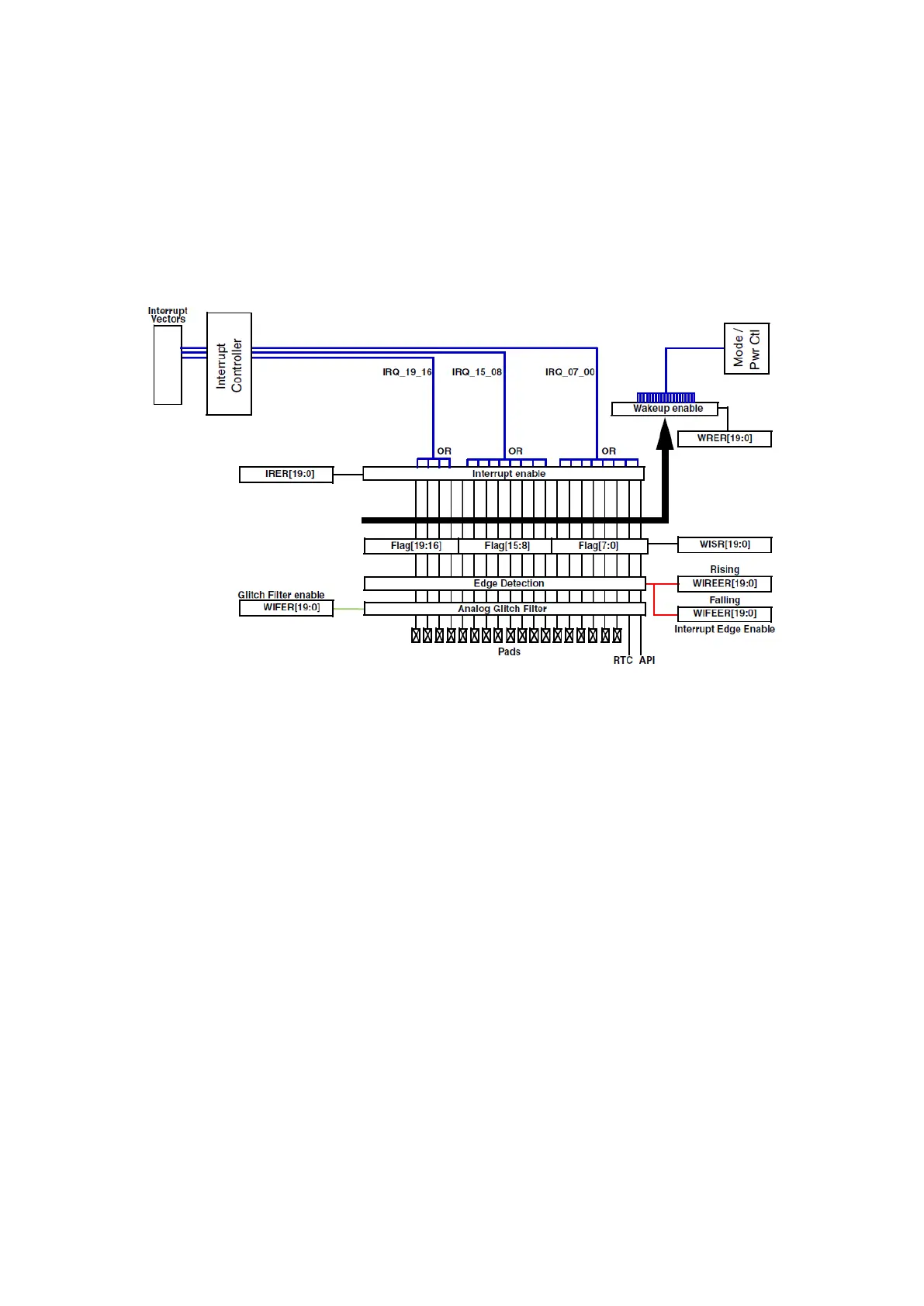
Figure 83 : Wakeup unit external interrupt pad diagram (R.M. Rev8 Fig. 12-12)
The non maskable interrupt (NMI) functionalities of this unit will not be explained here.
3.
Configuration of wakeup events
This unit has a few registers for configuring and managing wakeup events, all of them have a 20-
bit modifiable field with each bit being associated to a wakeup source.
The Wakeup/Interrupt Filter Enable Register (WIFER) is used to enable a non-configurable
filter on the input signals. Its field is called IFE[19:0]. All filters are disabled by default.
Similarly the Wakeup/Interrupt Pullup Enable Register (WIPUER), with its IPUE[19:0] field can
enable a pull-up register on the selected interrupt pads. It should be used on unused pins to
reduce current leakage.
Then, Wakeup/Interrupt Rising/Falling-Edge Event Enable Registers (WIREER/WIFEER) with
IREE/IFEE fields can be used to select a signal edge (or both) as a triggering event.
The Interrupt/Wakeup Request Enable Registers (IRER/WRER) are used to enable the
generation of an interrupt/wakeup request from the triggering event.
And Wakeup/Interrupt Status Flag Register (WISR) contains the flag generated by the triggering
event and can be cleared by writing ‘1’.

Table of Contents

Other manuals for Freescale Semiconductor MPC5604B

Related product manuals