EasyManua.ls Logo

Freescale Semiconductor MPC5604B - Chapter 6 ADC: Analog-To-Digital Converter; Presentation of the ADC Module; Introduction

Default Icon
150 pages
Print Icon
To Next Page IconTo Next Page
To Next Page IconTo Next Page
To Previous Page IconTo Previous Page
To Previous Page IconTo Previous Page
Loading...
48
Chapter 6
ADC: Analog-to-Digital Converter
1.
Presentation of the ADC module
1.1.
Introduction
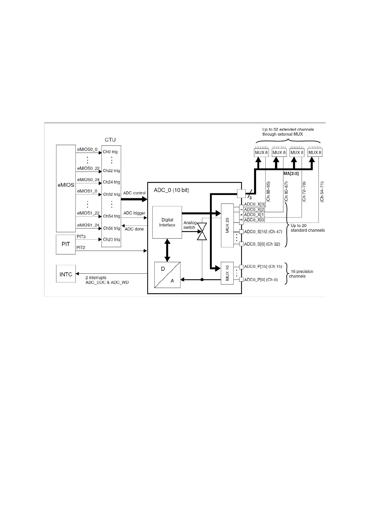
Figure 64 : ADC Architecture (R.M. Rev8 Fig. 25-1)
The ADC block is made of multiplexing of 32 channels (expandable to 64 via external
multiplexing) to a 10-bit resolution, successive approximation converter.
A conversion can be triggered by software or hardware (PIT or CTU) and there are different
conversion modes like one shot or scan. There is also a chain injection possibility. Each channel
has individual conversion registers.
There are three types of input channels; 16 internal precision ADC0_P channels, 16+4 internal
standard ADC0_S channels, externally multiplexed standard channels ADC0_X. MA[2:0] pins are
for decoding external multiplexers.
Different timing configurations can be set for these different channel types.
There are 4 analog watchdogs monitoring lower and higher thresholds with interrupt
capabilities.
Pre-sampling functionality exists for higher quality data.

Table of Contents

Other manuals for Freescale Semiconductor MPC5604B

Related product manuals