EasyManua.ls Logo

IMO HD2-3.7A-43 - Page 91

IMO HD2-3.7A-43
408 pages
Print Icon
To Next Page IconTo Next Page
To Next Page IconTo Next Page
To Previous Page IconTo Previous Page
To Previous Page IconTo Previous Page
Loading...
HD2 Series Inverter Basic Operation Guidelines
-82-
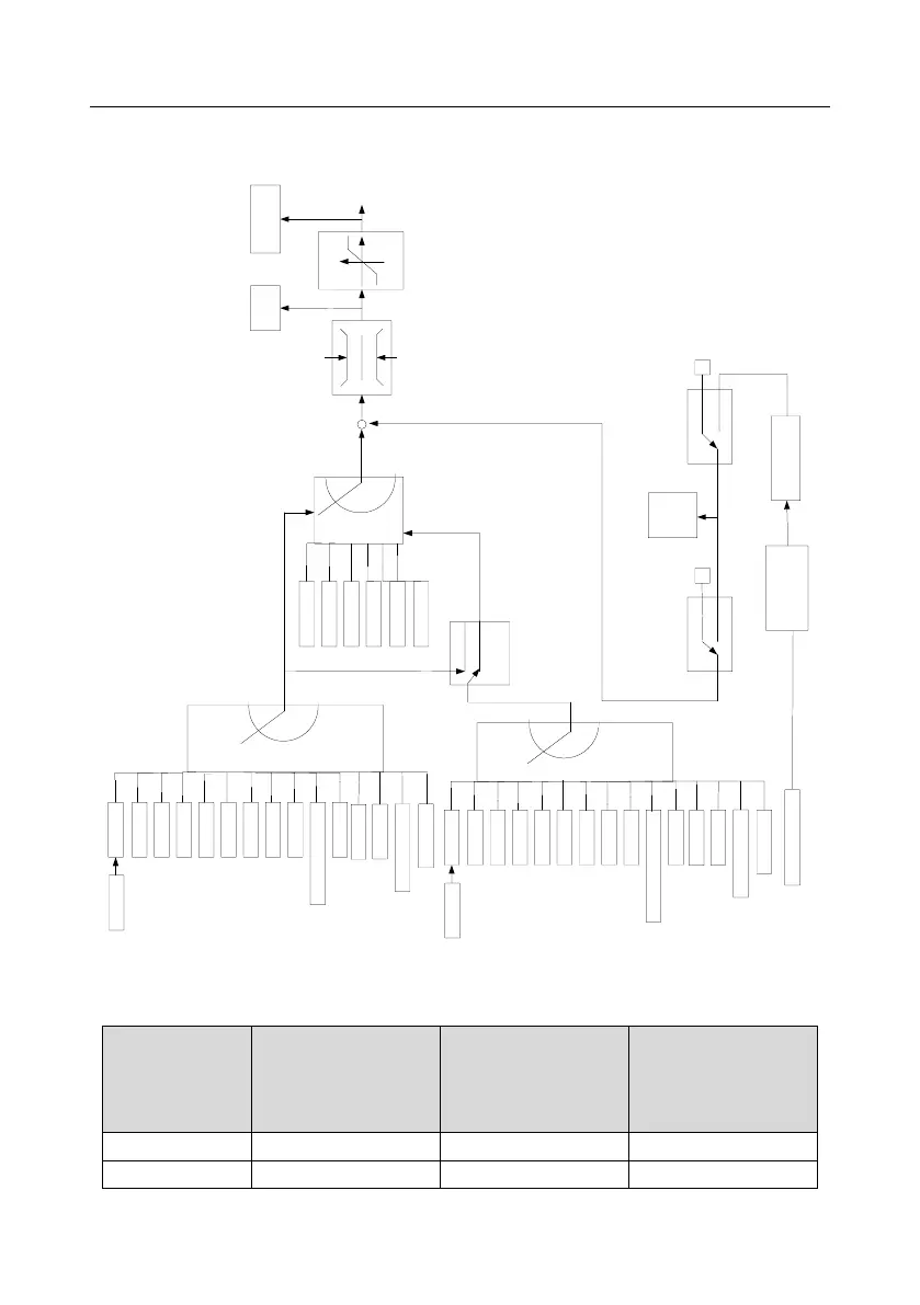
The inverter actual reference is comprised of the main reference channel and auxiliary reference
channel.
0
1
2
3
4
5
6
7
8
9
10
11
Keypad
AI1
PROFIBUS\CANopen
MODBUS
PID
Multi-step speed
Simple PLC
HDI
AI3
AI2
Ethernet
UP/DOWN terminal
P08.44 tens setup
(frequency control
selection)
P17.14
Digital
adjustment
value of
keypad
P08.44 ones
(UP/DOWN terminal
control setting)
0
P00.03
1
A
frequency
command
(max. output
frequency)
0
UP/DOWN enable
0
Valid
Invalid
Valid
Invalid
Terminal function 12
Clear frequency
increase/decrease setup
Terminal function 33
Clear frequency
increase/decrease setup
temporarily
0
0
1
2
3
4
5
6
7
8
9
10
11
Keypad
AI1
PROFIBUS\CANopen
MODBUS
PID
Multi-step speed
Simple PLC
HDIA
AI3
AI2
Ethernet
P00.06
(A frequency command
selection)
P00.07
(B frequency command
selection)
P00.09
(combination mode of setup
source)
P00.05 (lower limit of running
frequency)
P17.00
Set
frequency
A
B
A+B
A-B
MaxAB
MinAB
+
+
P17.02
Ramps reference
frequency
P00.08 (B frequency command reference
object selection)
Frequency set by keypad
0
1
2
3
4
5
P00.10
P00.10
Frequency set by keypad
P00.04 (upper limit of running
frequency)
Pulse string AB
HDIB
EtherCat/Profinet
PLC card
Pulse string AB
HDIB
EtherCat/Profinet
PLC card
The inverter supports switchover between different reference channels, and the rules for channel
switchover are shown below.
Present reference
channel
P00.09
Multi-function terminal
function 13
Channel A switches to
channel B
Multi-function terminal
function 14
Combination setup
switches to channel A
Multi-function terminal
function 15
Combination setup
switches to channel B
A
B
/
/
B
A
/
/

Table of Contents

Related product manuals