EasyManua.ls Logo

JLG 1930ES - Electrical Schematic - Sheet 1 of 2 (Machines with MDI)

JLG 1930ES
212 pages
Print Icon
To Next Page IconTo Next Page
To Next Page IconTo Next Page
To Previous Page IconTo Previous Page
To Previous Page IconTo Previous Page
Loading...
SECTION 7 - GENERAL ELECTRICAL INFORMATION & SCHEMATICS
7-22 – JLG Lift – 3121166
Electrical Schematic - Sheet 1 of 2 (Machines with MDI)
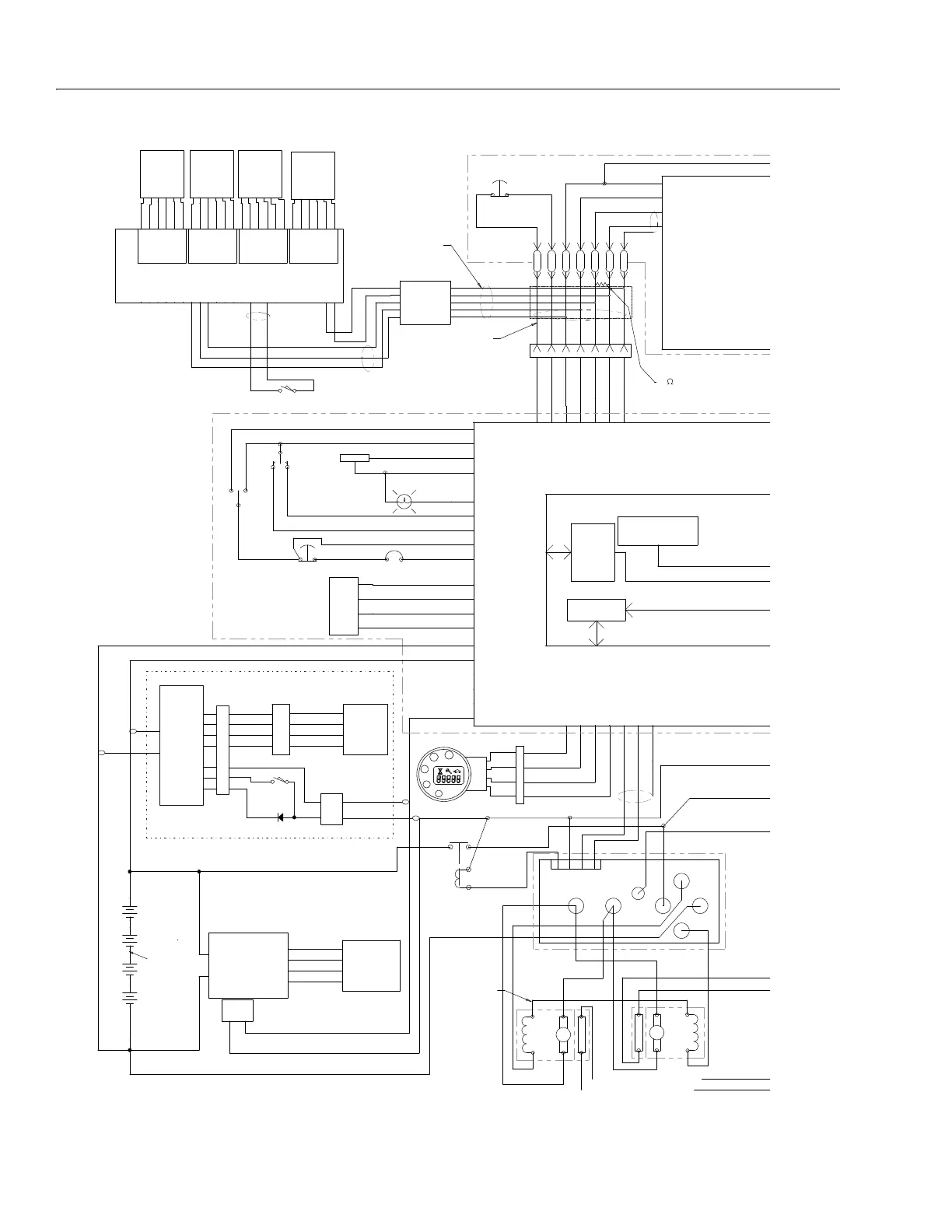
Figure 7-22. Electrical Schematic - Sheet 1 of 2 (Machines with MDI)
RED 1-1
RED 1-2
YEL/RED 2-1-2
YEL/RED 2-2-1
YEL/RED 2-3-1
TAN 4- 1
TAN 3-1
RED/YEL 54-1
BLU/ORN52-2
BLACK
BLACK
BLACK
BATTERY CABLE (2/0 GA)
RED 1-1-1 (16)
RED 1-3 (10 GA)
BLACK (10 GA)
ORANGE
BLACK
RED
RED
BLUE
BLUE
(4 GA)
CABLE
BAT. CABLE
(4 GA)
INVERTER/
CHARGER
BLACK
YEL/RED 2-5-7
ORN/RED49-7
ORN/RED49-6
ORN/RED49-5
BLACK 14
YEL/RED 2-3-2
YEL/RED 2-1-1
YEL/RED
2-5-5
YEL/RED 2-5-6
BLACK 1
RED
BLACK
SHIELD
RED 16
ORANGE 15
YEL/RED 2-2-2
YEL/RED 2-4
YEL/RED 2-5-1
BLACK 3
RED
BLACK
SHIELD
RED 14-1
BLACK
GREEN
YELLOW
SHIELD
ORN/RED49-100
WHT/RED57-100
ORN/RED49-200
BLACK
A2
A1
A2
A1
F2
F1
F1
F2
YELLOW
YELLOW
BROWN
BROWN
LIFT
UP
LIFT
DOWN
GROUND
CONTROL
120
/.25 WATT
RESISTOR ASSEMBLED
IN CANNON PLUG OF
PLATFORM CABLE
PLATFORM CABLE THAT
ROUTES UP ARMSTACK;
HAS BREAK-OUT
POINT NEAR PLATFORM
BREAK-OUT SPLICED INTO
PLATFORM CABLE TO
PROVIDE ACCESSORY
CANBUS, IGNITION AND
GROUND CONNECTION
BATTERY
DISCONNECT
LOCATED
BETWEEN
THESE TWO
BATTERIES
BROWN1
WHITE 2
BLUE 3
GREEN 4
GREY 5
RED 6
BROWN1
WHITE 2
BLUE 3
GREEN 4
GREY 5
RED 6
BROWN 1
WHITE 2
BLUE 3
GREEN 4
GREY 5
RED 6
BROWN1
WHITE 2
BLUE 3
GREEN 4
GREY 5
RED 6
BLK
WHITE
YEL/RED 2-30
BLACK
RED
BLACK
SHIELD
FOOTSWITCH
(REQUIRES LSS MODULE)
YEL/RED 2-5-9
MOUNTED IN
VEHICLE
CHASSIS
PLATFORM MOUNTING ARM
PINS FOR LOAD SENSE
LSS MODULE LOCATED ON TOP
ARMSTACK UNDER PLATFORM
YEL/RED 2-100
ORN/RED 49-91
ORN/RED 49-90
BLACK 78
ORN/RED 49-4
ORANGE WIRE IN
DRIVE MOTOR CABLES
CONNECTED EITHER
WITH A BUTT SPLICE
OR JUMPER HARNESS
DIGITAL INPUT FILTER
(24 V DIGITAL INPUTS)
(ACTIVE HIGH)
POWER
DISTRIBUTION
AND
REGULATION
(TO ALL
AREAS OF THE
SYSTEM)
CAN
INTERFACE
UPG (J2-6)
HOUR METER (J2-8)
GND (J2-5)
GNDE (J2-2)
B+ (J2-1)
B+ (J1-39)
DNG (J2-7)
OVLD (J2-9)
GNDS (J2-4)
PLTS (J2-3)
TILTY (J3-3)
B- (J1-40)
CAN HIGH (J1-34)
CAN LOW (J1-35)
SHIELD (J1-36)
GNDE (J1-38)
ANLP (J1-2)
GND (J1-1)
CAN HIGH (J1-31)
IGN (J1-7)
PLTE (J1-5)
PLTS (J1-8)
CAN LOW (J1-32)
SHIELD (J1-33)
VTLT POWER (J3-1)
GND (J3-4)
GND (J1-6)
CAN HIGH (J1-11)
CAN LOW (J1-12)
SHIELD (J1-13)
CHARGER
INTERLOCK (J1-29)
G0 4
- 6V +
ESTOP
S02
G0 3
- 6V +
G0 2
- 6V +
G0 1
- 6V +
GROUND
PLATFORM
B
1
3
CIR_BREAKER
F01
ESTOP
S01
LIFT SWITCH
S03
00000
HOUR METER
LAMP 01
OVERLOAD
3
5
4
8
NEG
CHARGER
POWER
CONTROLLER
P
B+
M1 OR S
M2 OR A
B-
F1
F2
1810
11
1
2
3
4
DIAGNOSTIC
CONNECTOR
L
E
F
T
M
O
T
O
R
A
B
R
A
K
E
RIGHT
MOTOR
A
BRAKE
CONTACTOR
1
4
3
2
REMOTE LED'S
(LOCATED IN GC)
PLATFORM
BULKHEAD
B
C
D
A
E
F
G
1
2
3
4
5
6
7
R
E
D
B
L
U
E
O
R
A
N
G
E
B
L
A
C
K
Y
E
L
L
O
W
G
R
E
E
N
S
H
I
E
L
D
SHIELD
GREEN
YELLOW
BLACK
ORANGE
CANBUS &
POWER
5
4
3
1
2
1
2
3
4
5
J1-3
J1-4
J1-2
J1-1
1
4
3
2
TILT
SENSOR
CHARGER INTERLOCK
1
2
LOAD SENSE
MODULE
+SIGNAL-1
CAL CLOCK-2
-SIGNAL-5
CAL DATA-6
J5
J6
J7
J8
+SIG
N
A
L
-
1
CAL CL
O
C
K
-
2
-SIG
N
A
L
-
5
CAL D
A
T
A
-
6
+SIG
N
A
L
-
1
CAL CL
O
C
K
-
2
-SIG
N
A
L
-
5
CAL D
A
T
A
-
6
+SIG
N
A
L
-
1
CAL CL
O
C
K
-
2
-SIG
N
A
L
-
5
CAL D
A
T
A
-
6
J1-1
J1-2
J1-3
J1-4
J1-5
J1-6
J1-7
J1-8
J1-9
J1-10
J1-11
J1-12
J2-10
J2-6
J2-3
J2-4
J2-5
J2-9
J2-7
J2-8
J2-12
J2-11
J2-2
J2-1
1
:
+
S
I
G
N
A
L
2
:
C
A
L
C
L
O
C
K
5
:
-
S
I
G
N
A
L
6
:
C
A
L
D
A
T
A
F
L
P
I
N
1:+SIGNAL
2:CAL CLOCK
5:-SIGNAL
6:CAL DATA
FR
PIN
1:+SIGNAL
2:CAL CLOCK
5:-SIGNAL
6:CAL DATA
RL
PIN
1:+SIGN
A
L
2:CAL C
L
O
C
K
5:-SIGN
A
L
6:CAL D
A
T
A
R
R
P
I
N
BOX
INSIDE BATTERY CONTROL BOX SIDE;
COMPARTMENT, GROUND
TILTX (J3-2)
EXTENDER
-EXCITE-3
+EXCITE-4
-EXCITE-3
+EXCITE-4
-EXCITE-3
+EXCITE-4
-EXCITE-3
+EXCITE-4
3:-EXCITE
4:+EXCITE
3:-EXCITE
4:+EXCITE
3:-EXCITE
4:+EXCITE
3:-EXCITE
4:+EXCITE
RX (J1-3)
TX (J1-4)
X075
X018
X019
X020
X058
X059
X026
X027 X061
X062
X098
X095
X096
X091
X094
X093
X092
X099
X002
X017
X046
X045
X048
X047
X003
X090
X097
3
6
4
2
MDI
X101
X033
X034
X036
X035
X038
X039
X040 X037
X031
X030
X029
X032
X011
X010
X028
1
2
X018
ORN/RED49-7
ORN/RED49-6
ORN/RED49-5
BLACK 14
3
4
5
6
1
4
3
2
REMOTE LED'S
(LOCATED IN GC)
X020
X010
X028
POS
NEG
STBY
2
6
NC
3
4
5
6
7
POS
BATTERY CABLE (2/0 GA)
OPTIONAL
INVERTER/CHARGER
X008
X021
ON
1

Table of Contents

Other manuals for JLG 1930ES

Related product manuals