EasyManua.ls Logo

Keysight E6680A - Page 305

Keysight E6680A
1175 pages
Print Icon
To Next Page IconTo Next Page
To Next Page IconTo Next Page
To Previous Page IconTo Previous Page
To Previous Page IconTo Previous Page
Loading...
3 IQ Analyzer (Basic) Mode
3.2 IQ Waveform Measurement
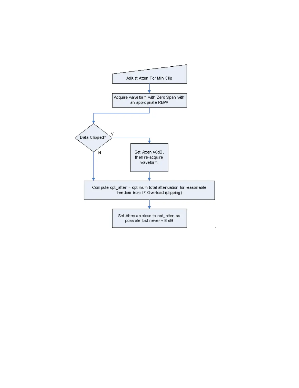
Single-Attenuator Models
Dual-Attenuator models
"Adjust Atten for Min Clipping" on page 302 or "Pre-Adjust for Min Clipping" on page
303 selection is Mech + Elec Atten:
305 IQ Analyzer Mode User's &Programmer's Reference

Table of Contents

Related product manuals