EasyManua.ls Logo

Panasonic LP-310 - RS-232 C Control Sample 1; Control Flow for Changing Character Data

Panasonic LP-310
216 pages
Print Icon
To Next Page IconTo Next Page
To Next Page IconTo Next Page
To Previous Page IconTo Previous Page
To Previous Page IconTo Previous Page
Loading...
171
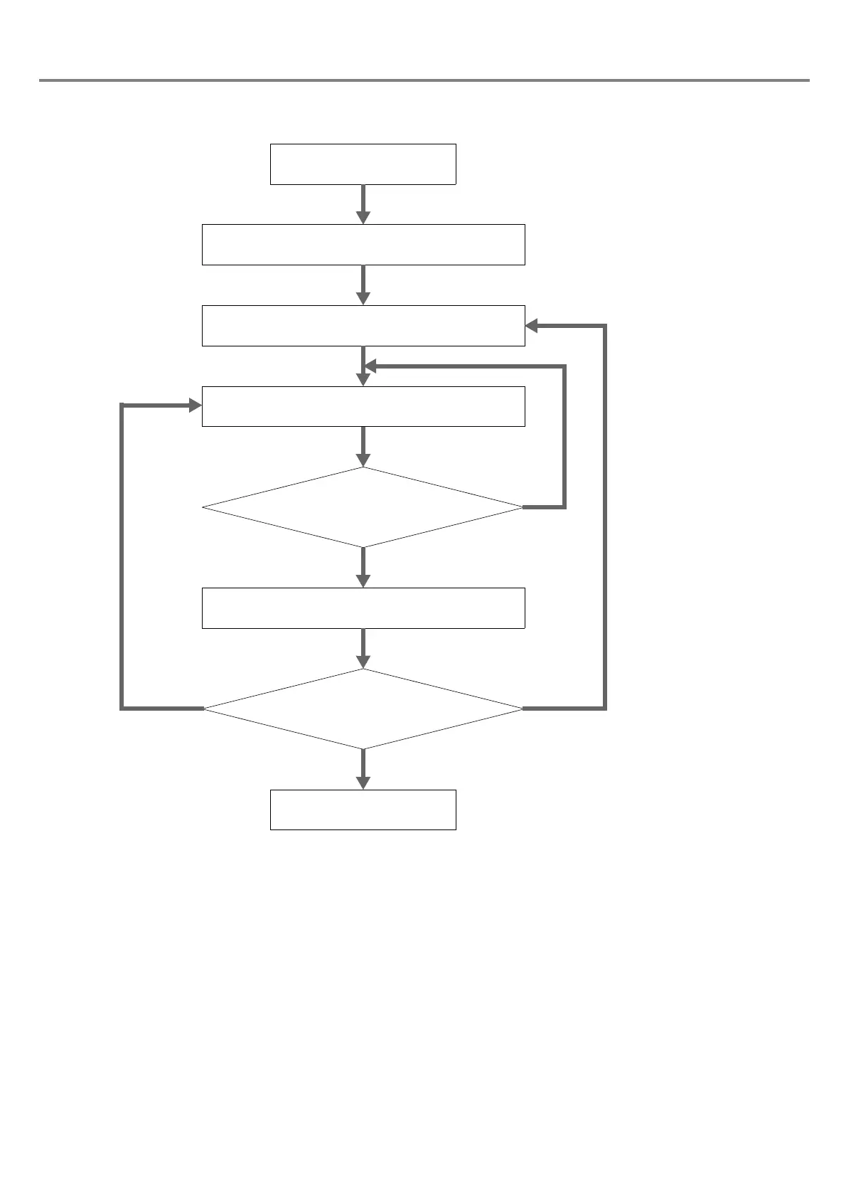
Control Sample 1: In case of marking data changing the character content
Turn the key switch to ON.
2. Arbitrary character string STR command
3. Status request STS command
Marking ready status is
“1 Marking Ready Status”
NO
YES
4. Marking Trigger MRK command
Change marking contents.
Re-send STS command
after leaving for a while.
Change
character.
Turn the key switch to OFF.
When ending marking
Mark the same
character.
1. File No. change FNO command

Table of Contents

Related product manuals