EasyManua.ls Logo

Siemens SINUMERIK 810D - Operator Components;Sequence of Operations; 2.1 Operator panels

Siemens SINUMERIK 810D
327 pages
Print Icon
To Next Page IconTo Next Page
To Next Page IconTo Next Page
To Previous Page IconTo Previous Page
To Previous Page IconTo Previous Page
Loading...
2
03.96
2.2 Electrical configuration
2-27
 Siemens AG 2000 All Rights Reserved
SINUMERIK 840D Installation and Start-Up Guide (IAD) – 04.00 Edition
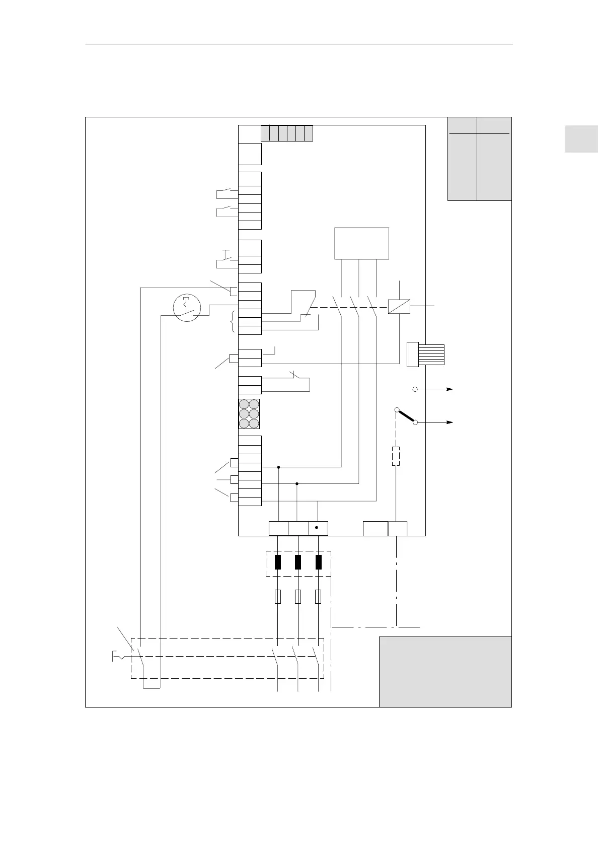
I/RF module
Mains supply module
X111
X121
P500
2U1
1U1
2V1
1V1
2W1
1W1
63
9
64
19
9
15
R
9
112
48
111
113
AS1
AS2
NS1
NS2
W1V1U1
X131
X351
PE
X141
X161
X171
X172
X181
Pushbutton contact
M500
213
S1.6
LEDs
P600
Device bus
100 k
L1 L2 L3
1U2 1V2 1W2
1U1 1W11V1
Commutating
reactor, on I/RF
module only
Mains fuses for
I/RF or OI
module
PE
Supply
P600
M600
M600
to the
axis modules
Master switch
Leading
contact
Power section
L–
Internal mains
contactor
1)
Important!
Terminal 48 must be de-ener-
gized 10 ms before the mains
contacts of the master switch
open (e.g. by means of leading
contact)
S1.5
S1.4
S1.3
S1.2
S1.1
L+
S1–DIP switch
1)
1)
1) Jumpers inserted in
delivery state
S1 Default
S1.1
S1.2
S1.3
S1.4
S1.5
S1.6
off
off
off*
off*
*Do not alter
off
off
Fig. 2-7 Example of three-conductor connection (standard circuit)
Typical circuit
2 Confi
g
uration

Table of Contents

Other manuals for Siemens SINUMERIK 810D

Related product manuals