EasyManua.ls Logo

Analog Devices ADRV9002 - ADRV9001 in Radar Type Application

Analog Devices ADRV9002
277 pages
Print Icon
To Next Page IconTo Next Page
To Next Page IconTo Next Page
To Previous Page IconTo Previous Page
To Previous Page IconTo Previous Page
Loading...
UG-1828 Preliminary Technical Data
Rev. PrB | Page 28 of 277
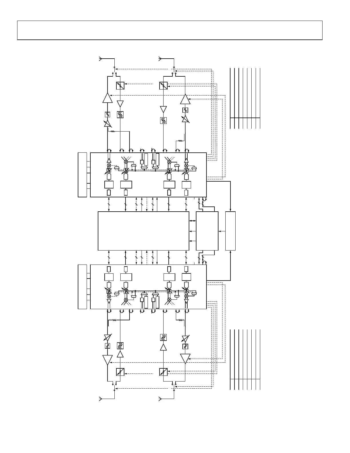
ADRV9001 IN RADAR TYPE APPLICATION
SPI
RESET
DEV_CLKL_OUT
MCS
DEV_CLK
DGPIOs
Rx/Tx_ENABLE
GP_INT
BPF
FILTER
LNA
ATTENUATOR
RF SWITCH
COUPLER
ANTENNA A
VCXO
CONTROLCLK #3
DEVICE CLOCK AND
MULTICHIP SYNC
DISTRIBUTION IC
MCS 3
MCS 1
CLK 1
MCS 2
CLK 2
BALUN
BALUN
BALUN
BALUN
BALUN
POWER IC
BALUN
BALUN
/2
SSI
DAC
BALUN
BALUN
VGA
PA
LPF
FUNCTIONALITY
RF RECEPTION
USED BY Tx1 INIT CALIBRATIONS
RF RECEPTION
USED BY Tx2 INIT CALIBRATIONS
RF TRANSMISSION
RF TRANSMISSION
RF I/O
Rx1A
Rx1B
Rx2A
Rx2B
Tx1
Tx2
FUNCTIONALITY
RF RECEPTION
USED BY Tx1 INIT CALIBRATIONS
RF RECEPTION
USED BY Tx2 INIT CALIBRATIONS
RF TRANSMISSION
RF TRANSMISSION
RF I/O
Rx1A
Rx1B
Rx2A
Rx2B
Tx1
Tx2
ADRV9001
FPGA
OR
BBIC
VDDA_1P0
VDDA_1P3
VDDA_1P8
VDD_1P0
VDD_1P8
RF PLL2
RF PLL1
/2
EXT LO2
EXT LO1
Tx1
Rx1A
Rx1B
Rx2A
Rx2B
Tx2
INT
QEC
LOL
Tx1
DATA
ADC
DDC
DEC
QEC
DC
SSI
Rx1
DATA
ADC
DDC
DEC
QEC
DC
SSI
Rx2
DATA
SSI
DAC
INT
QEC
LOL
Tx2
DATA
AuxDACAuxADCAGPIOs
3/4/6/7/8/10
3/6/8
12/16
4
3/4
3/6/8
3/4/6/7/8/10
2
2
BPF
FILTER
LNA
ATTENUATOR
COUPLER
ANTENNA B
PA
LPF
ATTENUATOR
COUPLER
VGA
DIGITAL STEP
ATTENUATOR
RF SWITCH
DIGITAL STEP
ATTENUATOR
SPI
RESET
DEV_CLKL_OUT
MCS
DEV_CLK
DGPIOs
Rx/Tx_ENABLE
GP_INT
BPF
FILTER
LNA
RF SWITCH
ANTENNA A
BALUN
BALUN
BALUN
BALUN
BALUN
POWER IC
BALUN
BALUN
/2
SSI
DAC
BALUN
BALUN
VGA
PA
LPF
ADRV9001
VDDA_1P0
VDDA_1P3
VDDA_1P8
VDD_1P0
VDD_1P8
RF PLL2
RF PLL1
/2
EXT LO2
EXT LO1
Tx1
Rx1A
Rx1B
Rx2A
Rx2B
Tx2
INT
QEC
LOL
Tx1
DATA
ADC
DDC
DEC
QEC
DC
SSI
Rx1
DATA
ADC
DDC
DEC
QEC
DC
SSI
Rx2
DATA
SSI
DAC
INT
QEC
LOL
Tx2
DATA
AuxDAC AuxADC AGPIOs
3/4/6/7/8/10
3/6/8
12/16
4
3/4
3/6/8
3/4/6/7/8/10
2
2
BPF
FILTER
LNA
ANTENNA B
PA
LPF
VGA
DIGITAL STEP
ATTENUATOR
RF SWITCH
DIGITAL STEP
ATTENUATOR
ATTENUATOR
COUPLER
24159-012
Figure 12. ADRV9001 in Radar Type Application

Table of Contents

Related product manuals