EasyManua.ls Logo

GE Senographe DS - Door Lights and Safety Switch; Room Lighting

GE Senographe DS
1810 pages
Print Icon
To Next Page IconTo Next Page
To Next Page IconTo Next Page
To Previous Page IconTo Previous Page
To Previous Page IconTo Previous Page
Loading...
Chapter 4 Page no. 338
Chap-Pre-Requirements.fm
GE Healthcare Senographe DS
Revision 1 Service Information and Procedures Class A 2385072-16-8EN
Pre-Installation System Requirements
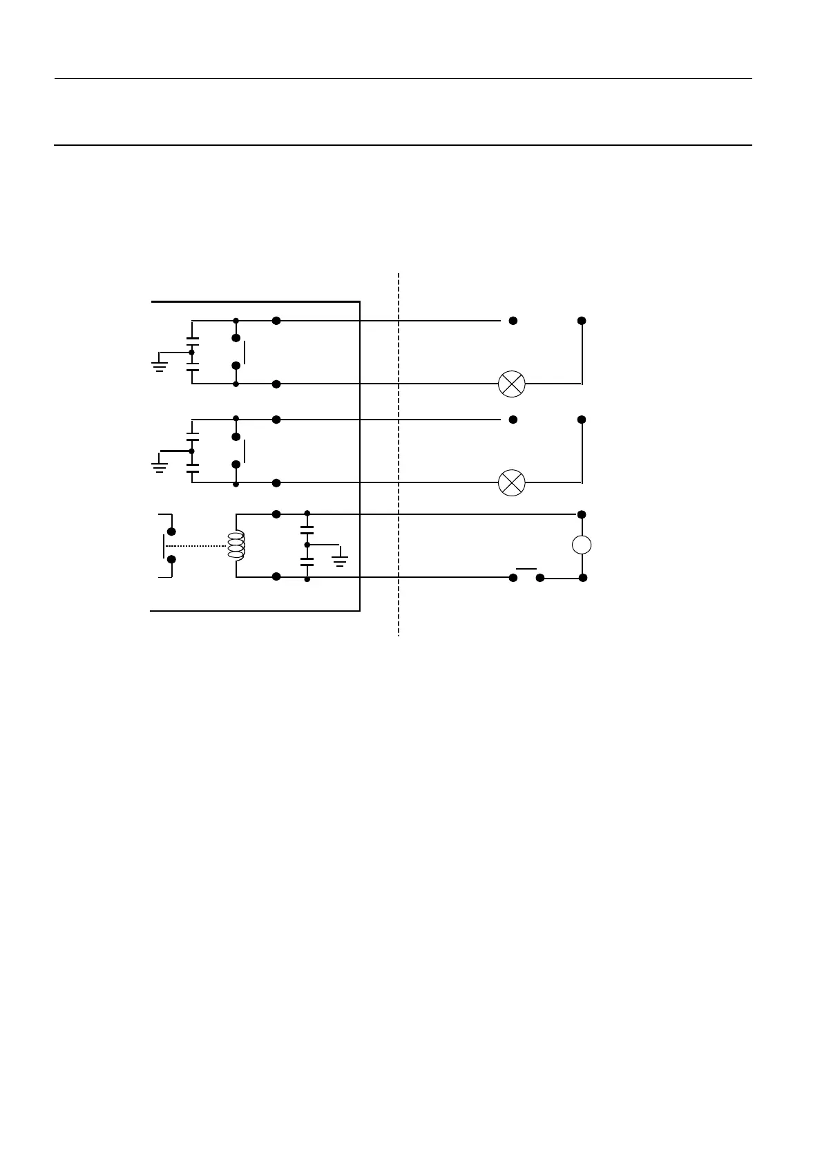
6. DOOR LIGHTS AND SAFETY SWITCH
To meet safety and regulatory requirements, access to rooms in which X-ray equipment is installed must
be controlled by warning lights and safety switches. The Generator provides facilities to meet these
requirements. The diagram below shows the circuits used, and indicates items required for supply by the
customer. See also section 5-2 above for the power presence indicator LMP1.
Note:
The load current ratings of relays K1 and K2 are 5 A/30 V AC or DC. For safety reasons, the elec-
trical source for the K1 and K2 lamps (i.e. Seno ON and X-ray ON lamps) must be no more than
30 V. You cannot use a 250 V source under any circumstances.
The relay K3 must be supplied with 24 V ac.
7. ROOM LIGHTING
In order to obtain a room brightness value of 100 lux or less for correct viewing of monitor images, the
room lights must be equipped with a dimmer switch. Shades and/or drapes must be fitted to windows.
AC or DC
30 V max
AC or DC
30 V max
K1
K2
K3
XJ1
XJ2
XJ3
Seno ON lamp
LMP2
X-ray ON lamp
LMP3
Room door switch
Contacts open when door opens
24 V AC
external power
CUSTOMER-SUPPLIED ITEMS
GENERATOR RACK
Board
200PL4
~

Table of Contents

Other manuals for GE Senographe DS

Related product manuals