EasyManua.ls Logo

Microplex SOLID F44 - Menu Structure and Item Descriptions

Microplex SOLID F44
167 pages
Print Icon
To Next Page IconTo Next Page
To Next Page IconTo Next Page
To Previous Page IconTo Previous Page
To Previous Page IconTo Previous Page
Loading...
Configuring the Printer
3-5
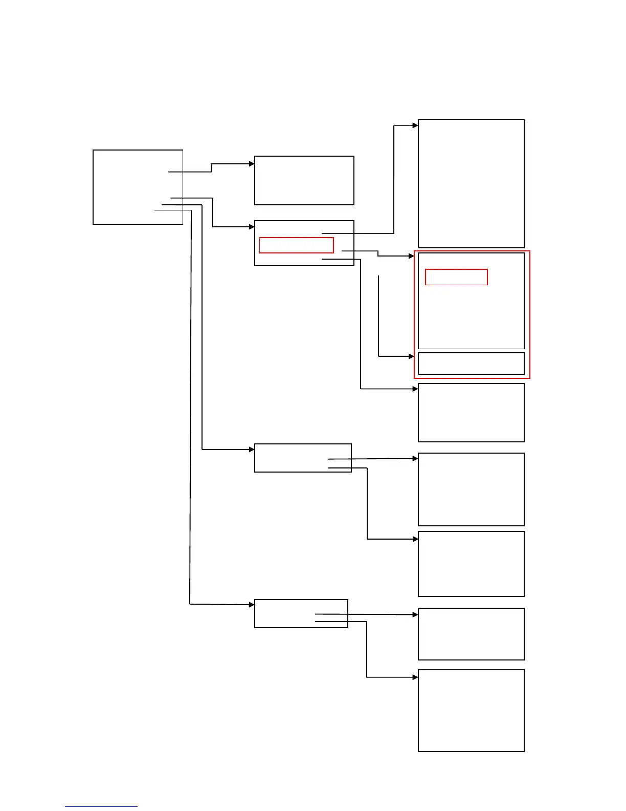
3.4 Menu Structure
Note: To start the Menu Mode, press [ONLINE] and then press [MENU].
PAPER MENU
PAPER
n = 1 up to 50 PAPER LENGTH 2)
LENGTH FACTOR 2)
OFFLINE (n) IMAGE WIDTH 2)
TEAR OFF FORM SELECT PROFILE ORIENTATION
SELECT PROFILE 1 LANDSCAPE MODE
FEED N PAGES 2 ORIENT. MODE
SELECT FOLD : PAPER EXTENDED
CHANGE PROFILE 50 PAPER SELECTION
BASIC SETTINGS FUSER TEMP.
TEST MODE HUMIDITY
RESET PRINTER TONER DENSITY
CNG PROFILE n VER SHIFT
PAPER MENU HOR SHIFT
PCL MENU or 1) INIT LINE REG.
HEXDUMP MENU
GENERAL MENU PCL-MENU
or 1) FONT NUMBER
PITCH or
(n) = 1 up to 50 POINTSIZE 3)
SYMBOL SET
LINE SPACING
1) Depending on setting of TOP MARGIN 2)
EMULATION in LEFT MARGIN 2)
GENERAL MENU RIGHT MARGIN 2)
= PCL or HEXDUMP TEXT LENGTH 2)
PERF. SKIP 2)
2) Only displayed if PAPER $$ COMMANDS
In PAPER MENU
= CUSTOM HEXDUMP MENU
UEL COMMAND
3) Depending on selected FONT GENERAL MENU
EMULATION 1)
AUTO FORM FEED
AUTO TEAR OFF
TEAR OFF TIME
TEAR OFF SHIFT
PAPER RETRACT
BASIC SETTINGS
CONFIG.MENU CONFIG.-MENU
CLOCK MENU POWER SAVE
ALARM BELL
LANGUAGE
MENU ACCES
HOST CHANNEL
RECAL FACTORY
RESET TRU INFO
EXCHANGE TRU
CLOCK MENU
WEEKDAY
DAY
MONTH
YEAR
HOUR
MINUTE
SECOND
TEST MODE
TEST MENU TEST MENU
INFO MENU PANELTEST
SELF TEST
CONT. SELF TEST
CONFIG. PRINT
PCL-TYPE LIST
INFO MENU
PRINTER TYPE
ENGINE ID
FIRMWARE VERS.
CPC-FPGA VERS.
STACKER VERSION
IC INFO
TRU INFO
FUSER INFO
MACHINE COUNT
Note:
For detail settings of the possible
parameters see next pages!

Table of Contents

Related product manuals