EasyManua.ls Logo

Piper Dakota - Annunciator (Early Models)

Piper Dakota
616 pages
Print Icon
To Next Page IconTo Next Page
To Next Page IconTo Next Page
To Previous Page IconTo Previous Page
To Previous Page IconTo Previous Page
Loading...
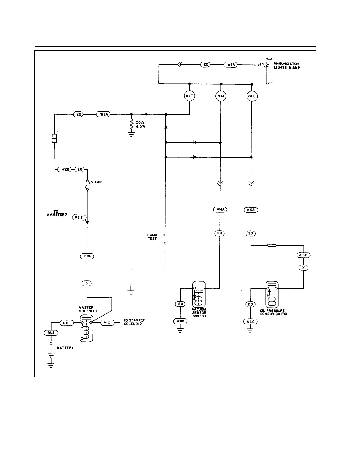
Figure 91-1. Annunciator (Early Models)
91 - 33 - 00
Page 91 - 21
Reissued: August 1, 1986
3B18
PIPER AIRCRAFT
PA-28-236
MAINTENANCE MANUAL

Table of Contents

Related product manuals