EasyManua.ls Logo

Ruijie RG-WLAN Series

Ruijie RG-WLAN Series
1243 pages
To Next Page IconTo Next Page
To Next Page IconTo Next Page
To Previous Page IconTo Previous Page
To Previous Page IconTo Previous Page
Loading...
Configuration Guide Configuring Web Authentication
WeChat client. The WeChat client determines that Internet access authorization is successful based on this parameter.
A page indicating that a Wi-Fi connection is set up successfully is displayed on the WeChat client.
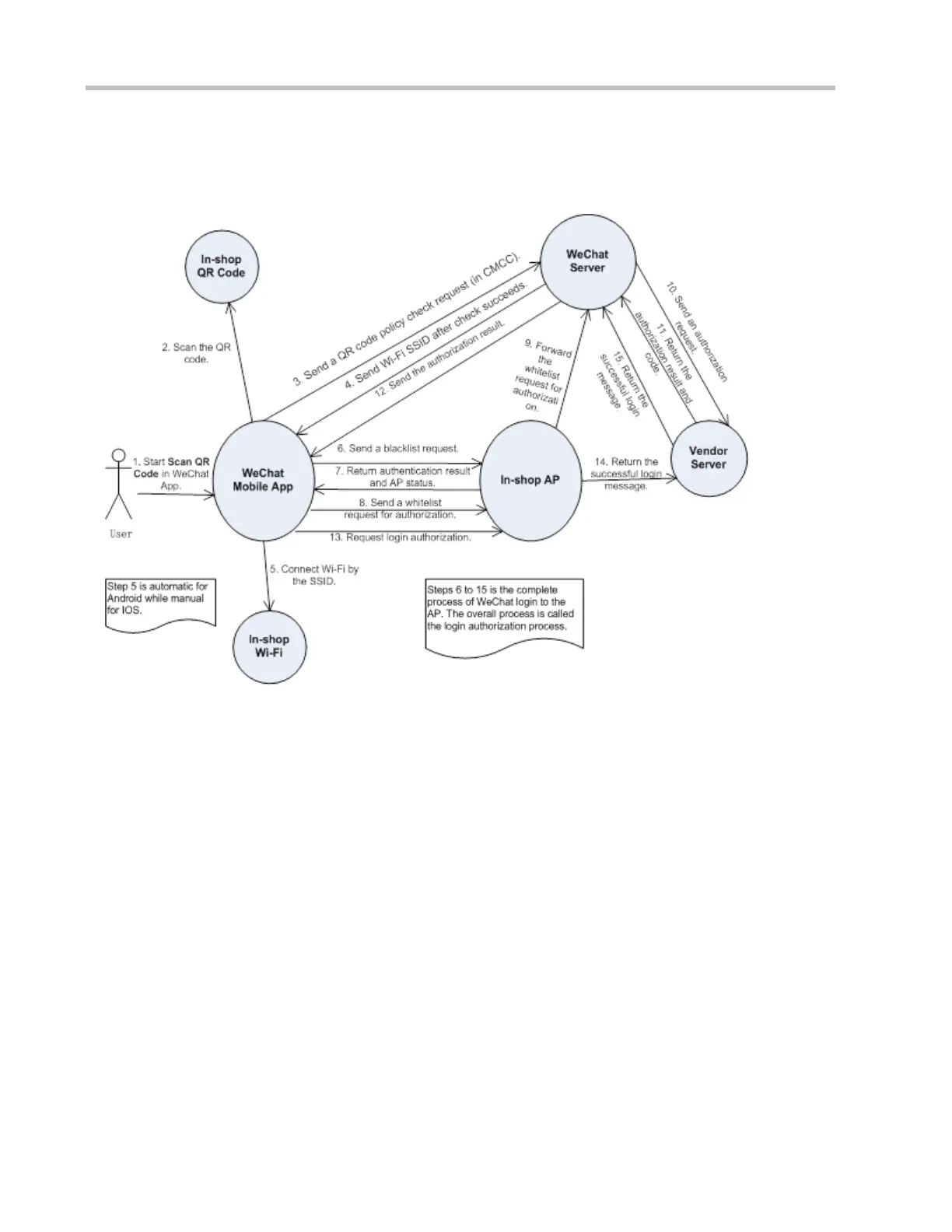
Figure 1-6 QR Code Scan Process in WeChat-Based Wi-Fi Connection Authentication
Process of the Internet access of multiple mobile devices by scanning dynamic QR codes on a PC:
A user starts a PC to set up a Wi-Fi connection and chooses to connect to an SSID (steps 1 and 2). When the user opens the
browser and accesses a website, the browser sends a network request (step 3). The AP returns a 302 packet to display a
portal authentication page on the browser. To enable a mobile phone to connect to the Internet by scanning a QR code
displayed on the PC, the AP sends a request to the device vendor server (step 4), which calls interface 2 of the WeChat
server to obtain the URL of the QR code photo (step 5). The WeChat server returns the URL of the QR code photo to the
device vendor server (step 6), which then sends the URL to the AP (step 7). The AP sends the browser a 302 packet carrying
the URL, which will be embedded into the portal authentication page. The mobile phone can scan the QR code (step 10) and
connect to the Internet based on the normal access process.

Table of Contents

Other manuals for Ruijie RG-WLAN Series

Related product manuals