EasyManua.ls Logo

Ruijie RG-WLAN Series - Page 614

Ruijie RG-WLAN Series
1243 pages
To Next Page IconTo Next Page
To Next Page IconTo Next Page
To Previous Page IconTo Previous Page
To Previous Page IconTo Previous Page
Loading...
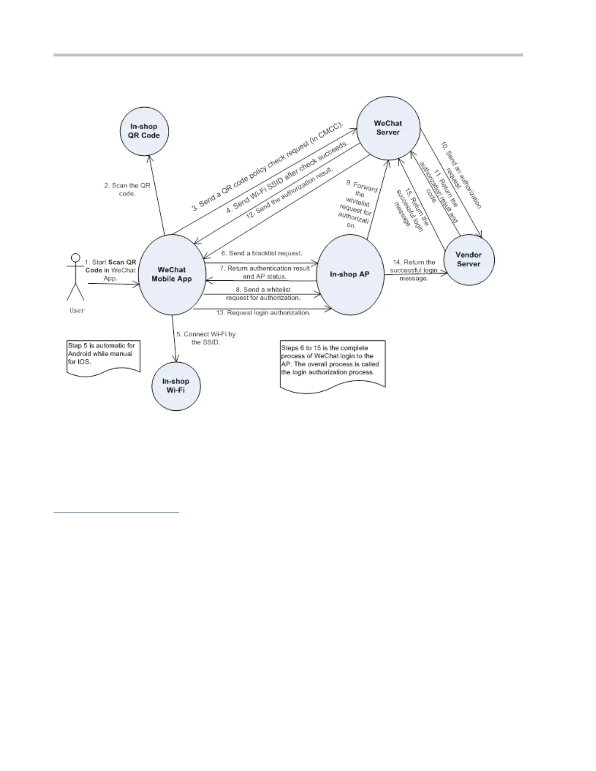
Configuration Guide Configuring Web Authentication
Figure 1-7 Process Where Multiple Mobile Devices Access the Internet by Scanning Dynamic QR Codes on a PC
The NAS detects logout when a user's time is out, the data quota is reached, or the link is disconnected.
1. The NAS gets a client offline with traffic lower than the threshold based on the parameters of user online traffic
detection.
2. The link disconnection duration depends on the parameters of anti-jitter configuration.
Related Configuration
Configuring a WeChat Webauth Template
By default, the WeChat Webauth template is not configured.
Run the web-auth template {wechat |template-name wechat } command in global configuration mode to create a WeChat
Webauth template.
The template is used to implement Web authentication.
Configuring the IP Address of the Portal Server
By default, the IP address of the portal server is not configured.
Run the ip {ip-address } command in template configuration mode to configure the IP address of the portal server.
Any request packets to access the portal server will be filtered and rate-limited by the NAS.

Table of Contents

Other manuals for Ruijie RG-WLAN Series

Related product manuals