EasyManua.ls Logo

Siemens SICAM RTU - Block Diagram

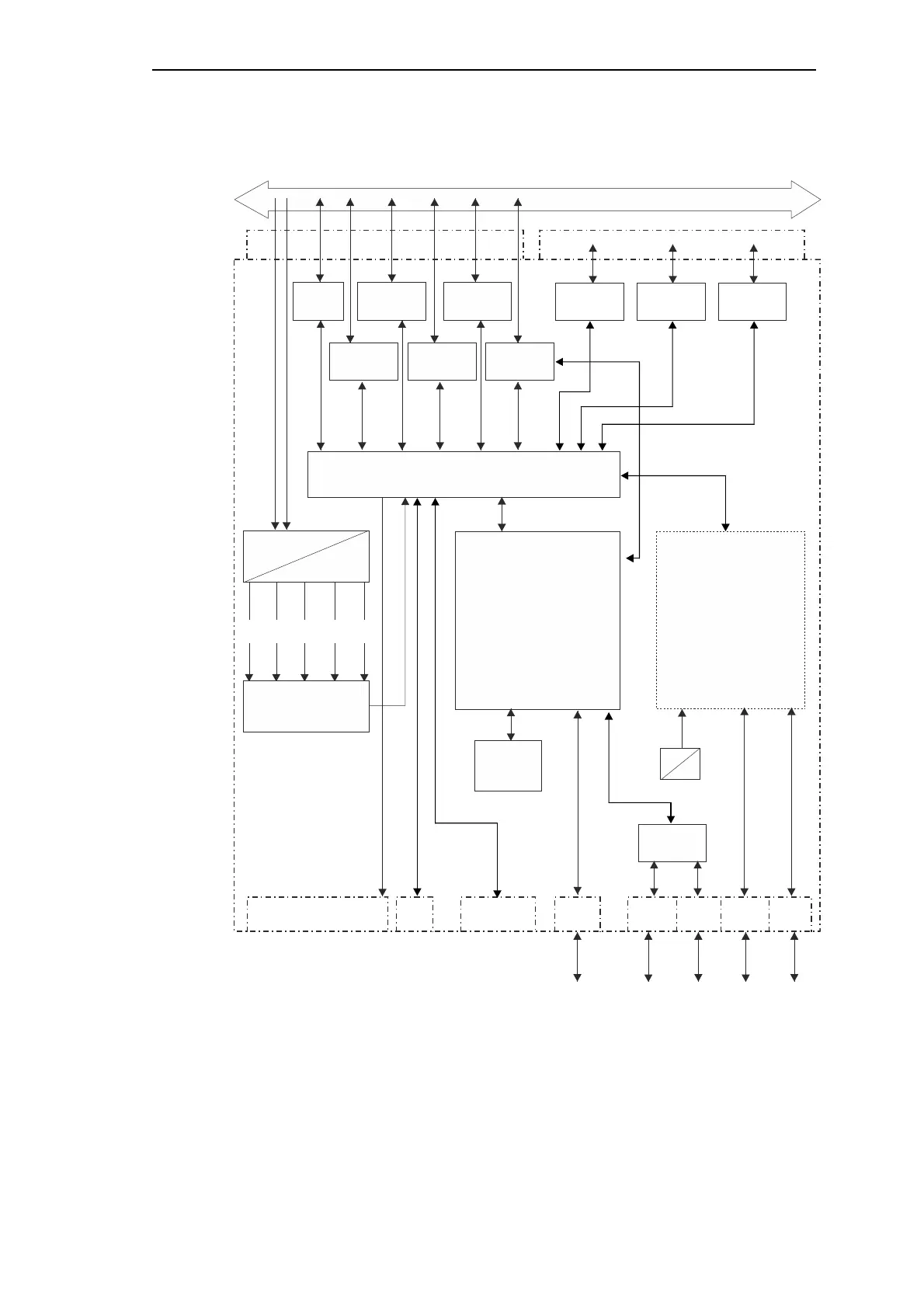
Siemens SICAM RTU
260 pages
Print Icon
To Next Page IconTo Next Page
To Next Page IconTo Next Page
To Previous Page IconTo Previous Page
To Previous Page IconTo Previous Page
Loading...
System Components
SICAM RTUs, SICAM AK 3 User Manual 91
DC2-028-2.03, Edition 07.2016
2.2.1.2 Block Diagram
*)
Local Ethernet interface
**)
Usage depends on the equipped SM-25xx
PRE0
*)
CP-2016
*)
PRE1 PRE2
**)
PRE3
**
)
PWR_GOOD
X100
X99
OVER/UNDER-
VOLTAGE
Backplane
PPC440EP
Submodule
SM-25xx
(optional)
Error
X0
Watchdog
Time-
sync
Ax-PE-Bus
external
Ethernet
switch
X1 X2 X3
USB
X4
SD-CardReset
Engineering
tool
Status/Alarm LEDs
DC
DC
DC
DC
+5V
+5V
Node-
Bus
HSL-Bus
internal
SYS-IO
internal
HSL-Bus
external
FPGA, CPLD
Memory
3V3
GND
2V5 1V25 1V2
Ax-PE-Bus
internal

Table of Contents

Related product manuals