EasyManua.ls Logo

Svantek SVAN 971 - Definitions and Formulas of the SLM Result

Svantek SVAN 971
220 pages
Print Icon
To Next Page IconTo Next Page
To Next Page IconTo Next Page
To Previous Page IconTo Previous Page
To Previous Page IconTo Previous Page
Loading...
SVAN 971 User Manual Appendixes
214
L
T
Threshold sound level set in the Threshold Level parameter. The available values are as
follows: None, 60dB up to 90dB in 5 dB steps.
L
C
Criterion sound level set in the Criterion Level parameter. The available values are form
60dB, up to 90dB in 5 dB steps.
L(t)
Sound level (a function of time) measured
with the selected time constant (IMPULSE,
FAST or SLOW) and the weighting filter
(equal to A, C or Z)
0
W
p
tp
log20tL
L
d
(t)
Sound level (a function of time) depends on the selected threshold level.
In case None option is selected
tLtL
d
In other cases (when Threshold Level is
not set to none and equal to 60 dB or up
to 90 dB)
T
T
d
LtL
LtLtL
tL
for
for
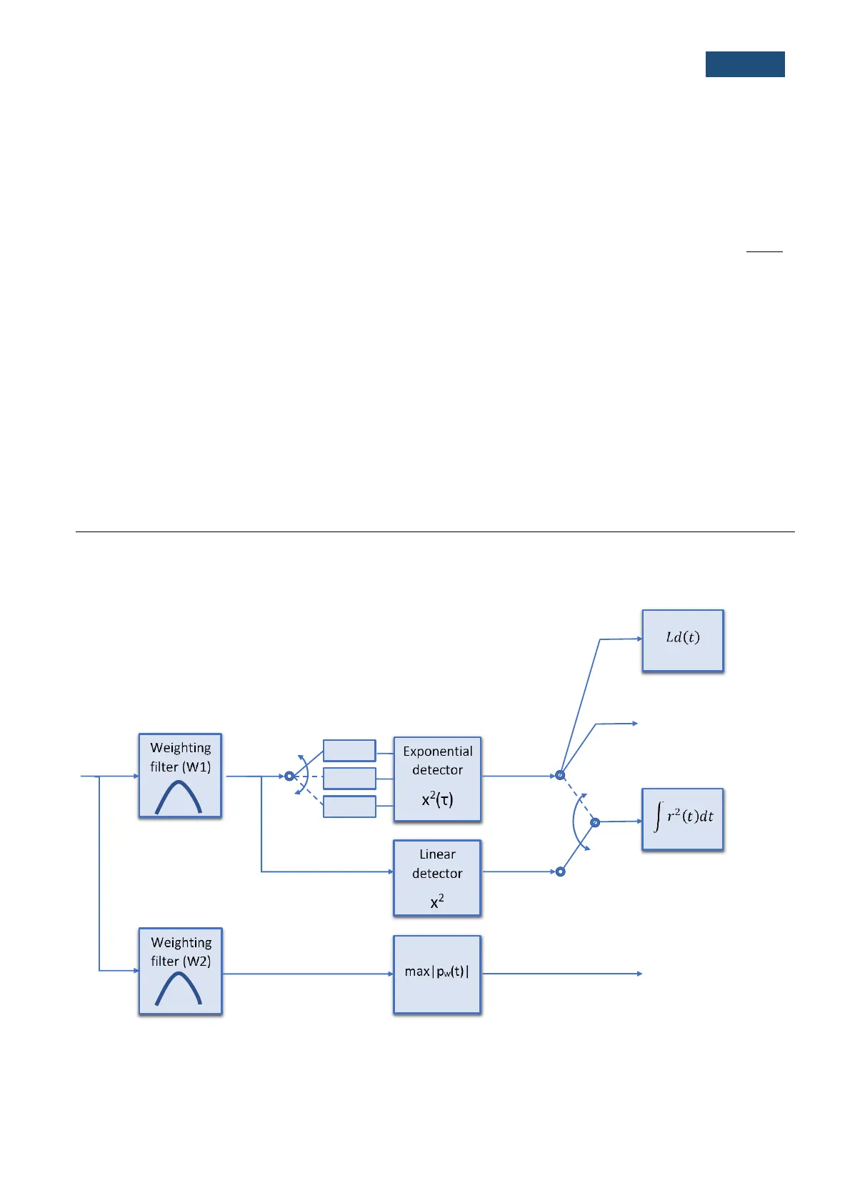
D.2 DEFINITIONS AND FORMULAS OF THE SLM RESULT
The instrument calculates the sound measurement results for three profiles. The calculation flow diagram for one
profile is presented below:
OVL
Percentage of the overloaded input signal, which occurred during the current time period of
the measurement (T)
p
2
(t)
τ = Fast
τ = Slow
τ = Imp
p
w
(t)
p(t)
p
2
w
(t)
Lpeak
Lmax, Lmin, L,
Ltm3, Ltm5
Leq,
LE,
LEPd,
SEL,
L(den),
LEPd,
LR15,
LR60
p
w
(t)
all
DOSE
results

Table of Contents

Related product manuals