EasyManua.ls Logo

Anritsu MT8801C - IEEE488.2 Standard Status Model

Anritsu MT8801C
493 pages
Print Icon
To Next Page IconTo Next Page
To Next Page IconTo Next Page
To Previous Page IconTo Previous Page
To Previous Page IconTo Previous Page
Loading...
5-3
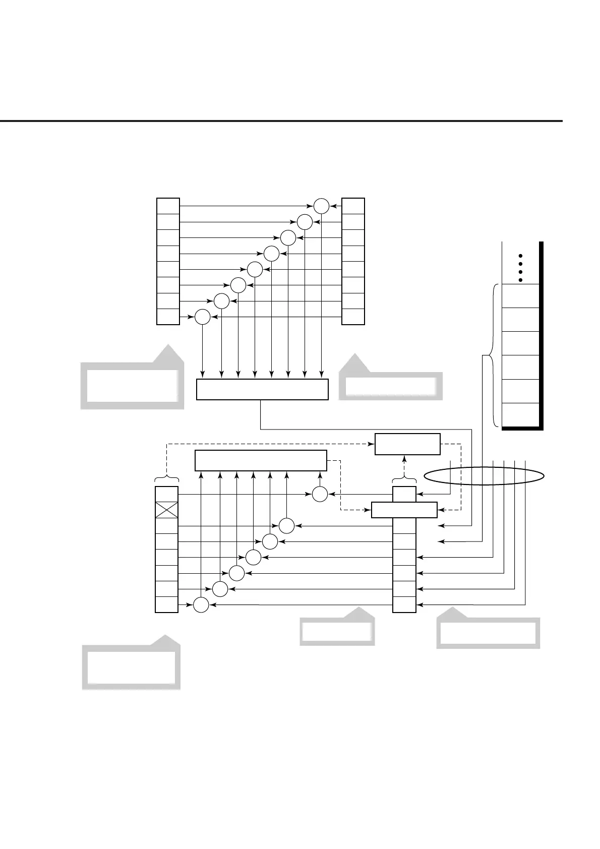
5.1 IEEE488.2 Standard Status Model
5.1 IEEE488.2 Standard Status Model
The diagram below shows the standard model for the status data structure stipulated in
the IEEE488.2 standard.
7
6
5
4
3
2
1
0
7
6
5
4
3
2
1
0
&
&
&
&
&
&
&
&
7
5
4
3
2
1
0
7
6
5
4
3
2
1
0
&
&
&
&
&
&
&
Logical OR
Logical OR
Service Request
Generation
MSS 6 RQS
Standard event status
enable register
Set by ESE <n>
Read by ESE?
Service request enable register
Set by SRE n
Read by SRE?
Read by ESR?
Read by serial port
Read by STB?
Power on (PON)
User request (URQ, not used)
Command error (CME)
Execution error (EXE)
Device-dependent error (DDE)
Query error (QYE)
Request for bus control (RQC, not used)
Operation complete (OPC)
Standard event status register
Data
Data
Data
Data
Data
Data
Output Queue
Status summary message
Status byte
register
Standard Status Model Diagram
ESB
MAV

Table of Contents

Related product manuals