EasyManua.ls Logo

Atom Incu i 101 - ELECTRICAL BLOCK DIAGRAM

Atom Incu i 101
188 pages
Print Icon
To Next Page IconTo Next Page
To Next Page IconTo Next Page
To Previous Page IconTo Previous Page
To Previous Page IconTo Previous Page
Loading...
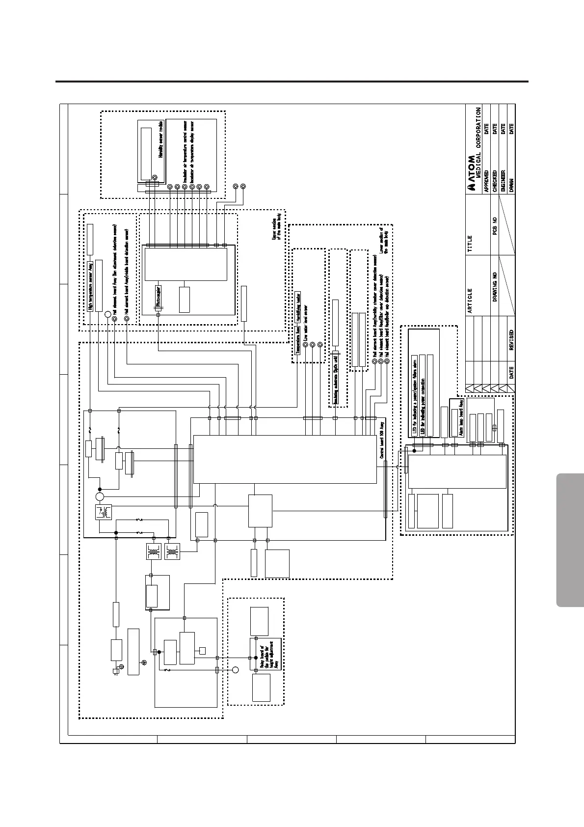
Electrical Block Diagram
INFORMATION
141
[7] Electrical Block Diagram
E
D
C
B
A
54321
6 7
1997.6
Insulation
Detection
microcomputer
Skin temperature probe 1
Skin temperature probe 2
Oxygen sensor (control)
Oxygen sensor (display)
Humidity sensor
Fuse
holder
Noise filter
Current
C.T
Safety relay transformer
Control
power
transformer
Assy
Drive power
transformer
Assy
Triac
Triac
Fuse
Fuse
Heater Assy
Rectifier
circuit
Control
microcomputer
Weight monitor module
SpO2 module (MX-1)
Insulation
Monitoring
microcomputer
Buzzer Assy
Battery for
a power
failure
alarm
BT1
Solenoid valve Assy
Mass flow valve Assy
Motor Assy
No water sensor
Dry boil sensor
Humidity chamber
Detection unit
Equipotential ground
terminal Assy
Supply mains
Incubator
Incu i
Block Diagram
Incu i
Rectifier board
Assy
Drive
microcomputer
HL stand actuator
Fuse
Height
adjustment
drive board Assy
Function
selector
connector
Power
circuit
Base
Conditioning chamber
DetectionboardAssy
Sensor module
Oxygen sensor mounting board
LCD display
board Assy
Power indicator board Assy
LCD display
microcomputer
Light sensor
Alarm lamp
Speaker Assy
LCD
module
Touch panel
Clock
Buttoncell
battery
CR2032
BTH1
Controlpanel
Backlight
Power switch
Phototriac
Insulation
Phototriac
Insulation
Heater
control
board
101Assy
Fuse
F4
Fuse
F5
Oxygen controller Assy
Foot switch
Assy
Pulse oximeter (Masimo)
Calibration position sensor
Measurement position sensor
CCFL inverter
Foot switch
Assy
Power
circuit
EEPROM
M
EEPROM
LCD
F2
F1
EEPROM
S
M

Table of Contents

Related product manuals