EasyManua.ls Logo

GE Voluson E6 - Page 194

GE Voluson E6
432 pages
Print Icon
To Next Page IconTo Next Page
To Next Page IconTo Next Page
To Previous Page IconTo Previous Page
To Previous Page IconTo Previous Page
Loading...
GE HEALTHCARERAFT VOLUSON E8 / VOLUSON E6
D
IRECTION KTD102576, REVISION 7 DRAFT (AUGUST 23, 2012) SERVICE MANUAL
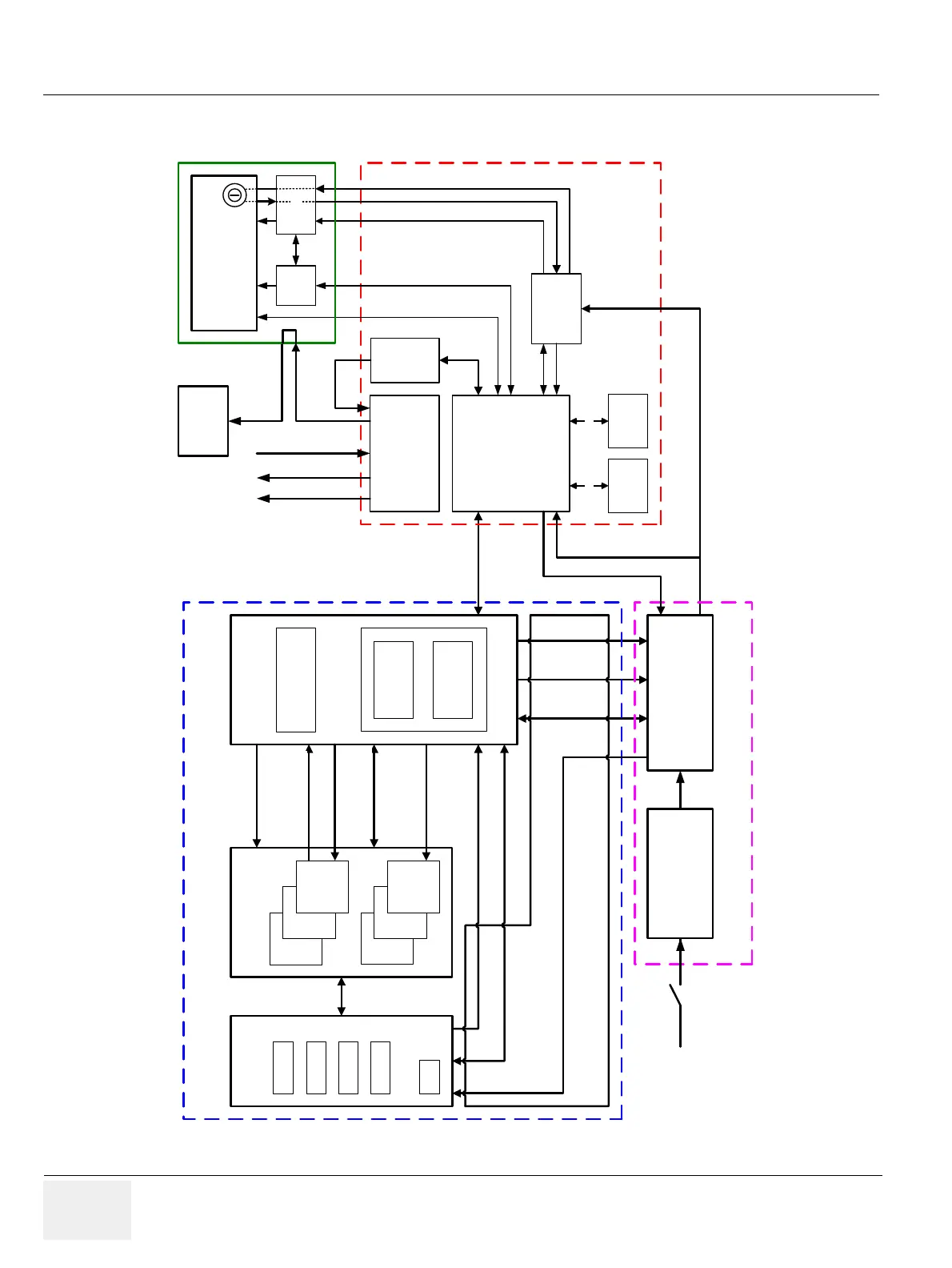
5-10 Section 5-2 - General Information
5-2-2 Block diagram Voluson E8 / Voluson E6
Figure 5-4 Voluson E8 / Voluson E6 - Block diagram
RFI
RF-Interface
RSR
RST
RTM Rx/Tx
Motherboard
RTP Secondary
Power Supply
Console
(User Interface)
PC
Motherboard
RTV - Video Management
(Legacy Analog Video I/O
and digital VCR, MPEG-2)
ADD2- Card
or
Graphic - Card
HDD
Optional
Device
Serial ATA
Probe / Code Select, serial 10 Mb/s
Hall, Probe Code
1
, ...
RTK Mainboard
PCI 32 Bit
33 MHz,
132 MB/s
PCI-Expr.
RTB
Distribution
Board
RTN Primary
Power Supply
Monitor
Serial ATA
RTH
RTT
DVI-out
RTF
ProbeConnect
FPGA
RSR
RSR
RST
RST
BF Rx Data, LVDS, 14 pairs
50MHz Clock
Rx coeff. LVDS, 8 pairs
600Mb/s
BF Config (CW Gain, Test, ...)
Serial 10 Mb/s
Tx coeff. LVDS, 8 pairs,
600 Mb/s
FPGA Config. Serial 50MHz
I²C Bus
Serial I/F to Motor
Power Drivve
CPP Analog I/O
Analog VGA Out
Composite / S-Video Out
Composite / S-Video In
DVI-cable
BackEnd
FrontEnd
Power Distribution
DSP Motor control
(Digital Signal Processor)
Interface
Processing
ON/OFF
5V STB (Standby)
5V STB (Standby)
5V STB (Standby)
PS_0N (0..on, 1..off)
Mains
Power
ON/OFF
ON/OFF
USB Hub Top
USB UI
Voltage Supply: +3,3V, -3,3V, 2,0V, TxPower 1, TxPower 2
FPGA

Table of Contents

Other manuals for GE Voluson E6

Related product manuals