EasyManua.ls Logo

GE Voluson E6 - Section 5-3 FrontEnd Processor

GE Voluson E6
432 pages
Print Icon
To Next Page IconTo Next Page
To Next Page IconTo Next Page
To Previous Page IconTo Previous Page
To Previous Page IconTo Previous Page
Loading...
GE HEALTHCARERAFT VOLUSON E8 / VOLUSON E6
D
IRECTION KTD102576, REVISION 7 DRAFT (AUGUST 23, 2012) SERVICE MANUAL
5-24 Section 5-3 - FrontEnd Processor
Section 5-3
FrontEnd Processor
Voluson E8 / Voluson E6 Front End components described in the sub-sections:
5-3-1 RTF- Probe Connector Board . . . . . . . . . . . . . . . . . . . . . . . . . . . . . . . . . . . . . . . . . . . . .5-25
5-3-2 RTM - Beamformer Motherboard . . . . . . . . . . . . . . . . . . . . . . . . . . . . . . . . . . . . . . . . . .5-27
5-3-3 RSR- Beamformer Receiver Subboards. . . . . . . . . . . . . . . . . . . . . . . . . . . . . . . . . . . . .5-28
5-3-4 RST- Beamformer Transmitter Subboards . . . . . . . . . . . . . . . . . . . . . . . . . . . . . . . . . . .5-28
5-3-5 RSW - CW-Doppler Board (optional) . . . . . . . . . . . . . . . . . . . . . . . . . . . . . . . . . . . . . . .5-29
5-3-6 RTK - Motherboard . . . . . . . . . . . . . . . . . . . . . . . . . . . . . . . . . . . . . . . . . . . . . . . . . . . . .5-29
5-3-7 RFI - Radio Frequency Interface “Controller” Board . . . . . . . . . . . . . . . . . . . . . . . . . . . .5-30
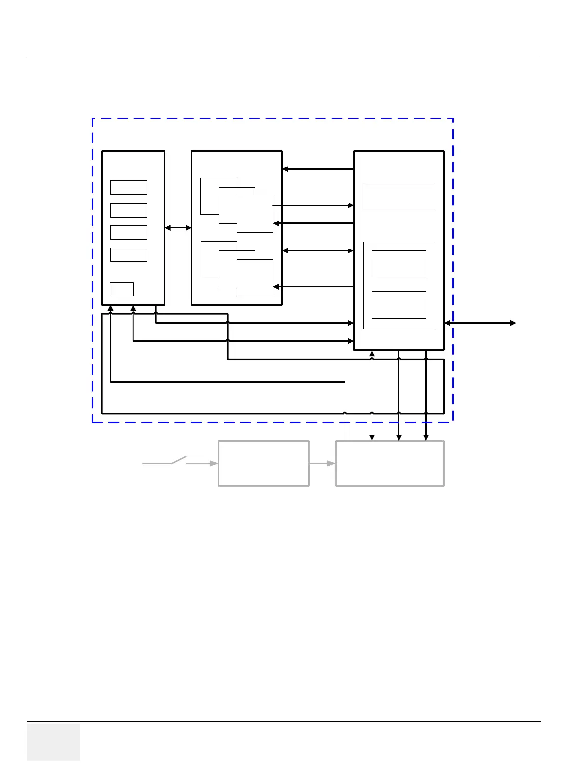
Figure 5-5 Front End Processor - Block diagram
B
a
c
k
E
n
d
RFI
RF-Interface
RSR
RST
RTM Rx/Tx
Motherboard
RTP Secondary
Power Supply
Probe / Code Select, serial 10 Mb/s
Hall, Probe Code
1
, ...
RTK Mainboard
PCI 32 Bit
33 MHz,
132 MB/s
RTN Primary
Power Supply
RTF
ProbeConnect
FPGA
RSR
RSR
RST
RST
BF Rx Data, LVDS, 14 pairs
50MHz Clock
Rx coeff. LVDS, 8 pairs
600Mb/s
BF Config (CW Gain, Test, ...)
Serial 10 Mb/s
Tx coeff. LVDS, 8 pairs,
600 Mb/s
FPGA Config. Serial 50MHz
I²C Bus
Serial I/F to Motor
Power Drivve
CPP Analog I/O
FrontEnd
DSP Motor control
(Digital Signal Processor)
Interface
Processing
Mains
Power
Voltage Supply: +3,3V, -3,3V, 2,0V, TxPower 1, TxPower 2
FPGA

Table of Contents

Other manuals for GE Voluson E6

Related product manuals