EasyManua.ls Logo

gefran TPD32-EV-...-4B - Droop Function

gefran TPD32-EV-...-4B
504 pages
To Next Page IconTo Next Page
To Next Page IconTo Next Page
To Previous Page IconTo Previous Page
To Previous Page IconTo Previous Page
Loading...
—————— Instruction manual ——————
171
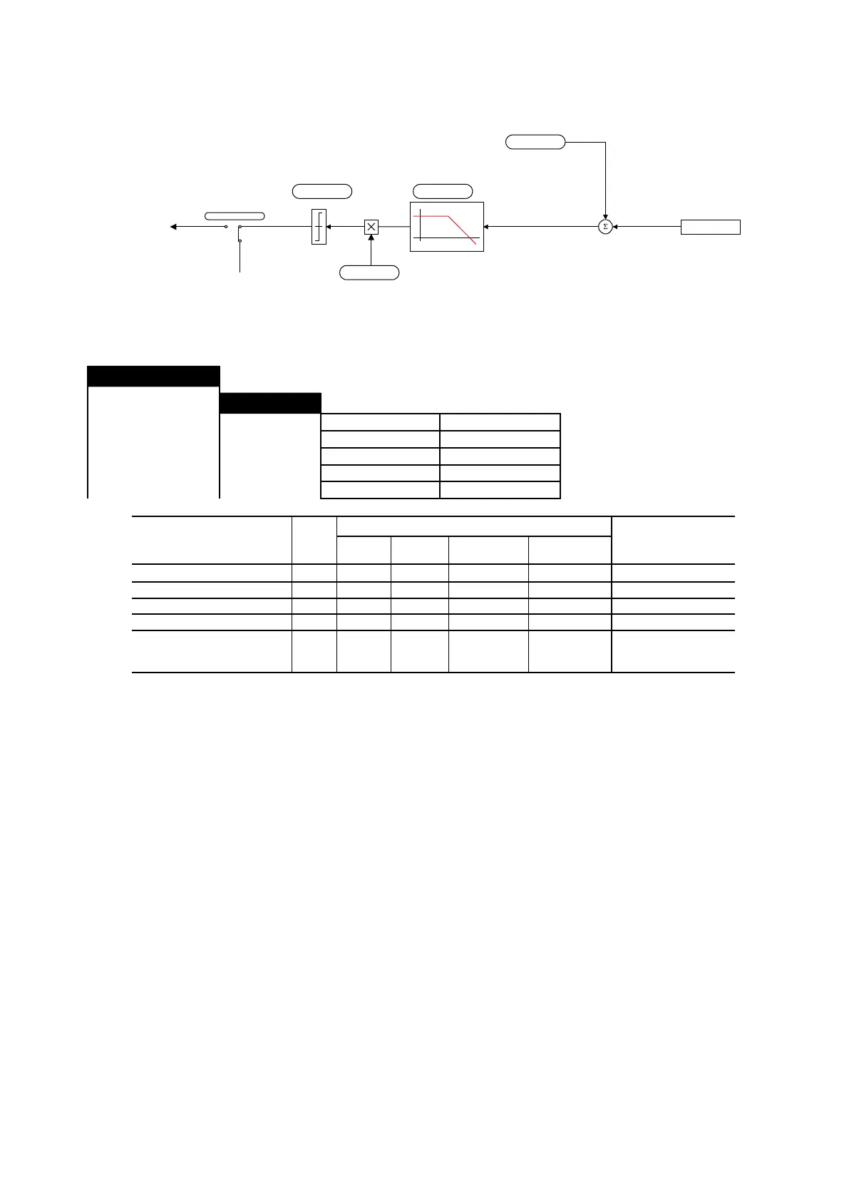
6.7.4 Droop function
-
+
low pass filter
Zero
T
To Speed
reference
From digital setting or
analog input
T current ref
Load comp
0%
Droop limit
1500 rpm
Droop filter
0ms
Droop gain
0%
Enable droop
Figure 6.7.4.1: Droop compensation
SPEED REGULAT
Droop function
[696] Droopgain[%]
[697] Drooplter[ms]
[698] Loadcomp[%]
[700] Drooplimit[FF]
[699] Enabledroop
Parameter description No.
Value
Standard
Conguration
min max
Factory
American
Factory
Standard
Droop gain [%]
696 0.00 100.00 0.00 0.00
Droop lter [ms]
697 0 1000 0 0
Load comp [%]
698 -200 +200 0 0 *
Droop limit [FF]
700 0 2*P45 1500 1500 **
Enable droop
Enabled(1)
Disabled(0)
699 0 1 Disabled(0) Disabled(0)
*Thisparametercanbeassignedtooneoftheprogrammableanaloginputs.
** Thisparametercanbeassignedtooneoftheprogrammabledigitalinputs.
TheDroopfunctionisusedwhenacurrentbalancingbetweentwodrivesisrequired.Atypicalsituationiswhen
twomotorsaremechanicallycoupledandhavetorunatthesamespeed.If,becauseofadifferentcharacteristic
ofthetwospeedregulators,oneofthemotorsisdriventorunatahigherspeed,itwillbeoverloadedandthe
secondmotorwillworkasabrake.TheDroopfunctionpermitstoavoidthisbadfunctioningbyaddingacom-
ponentintheinthespeedreferenceofthedrive,whichisproportionaltotheactualloaddifferenceofthedrives.
Theeffectisthebalancingofthetwomotorcurrent.
Droop gain Droopfunctiongain.ItisdenedasapercentageoftheratiobetweenSpeed base value
antthedifferenceLoad comp - T current ref.ThismeansthatwhenthedifferenceLoad
comp - T current refis100%andDroop gain=100%,thespeedreferencecorrection
signalisequaltoSpeed base value.
Droop lter Filtertimeconstant
Load comp Loadcompensationsignal.Itistypicallyequaltothe“master”drivecurrent,butitcan
alsobeassignedtoaprogrammableanalogoutput.ItisdenedasapercentageofIdn.
Enable droop Enabled Droopfunctionenabled.
Disabled Droopfunctiondisabled.
Droop limit Itdenesthespeedreferencecorrectionrangeinwhichthedroopfunctionisactive.
Thevaluetobeenteredisbasedonthefactorfunction.
(FormoredetailseeFigure6.7.1“Speedregulator”).

Table of Contents

Related product manuals