EasyManua.ls Logo

Johnson Controls 100 Series - FIGURE 40 - HGRH Piping Layout; HGRH Setup; HGRH Status

Johnson Controls 100 Series
182 pages
Print Icon
To Next Page IconTo Next Page
To Next Page IconTo Next Page
To Previous Page IconTo Previous Page
To Previous Page IconTo Previous Page
Loading...
JOHNSON CONTROLS
82
FORM 100.50-NOM12
ISSUE DATE: 04/02/2019
SECTION 5 – SEQUENCE OF OPERATION
Modulating HGRH
3-Way Stepper
Valve
LD20880
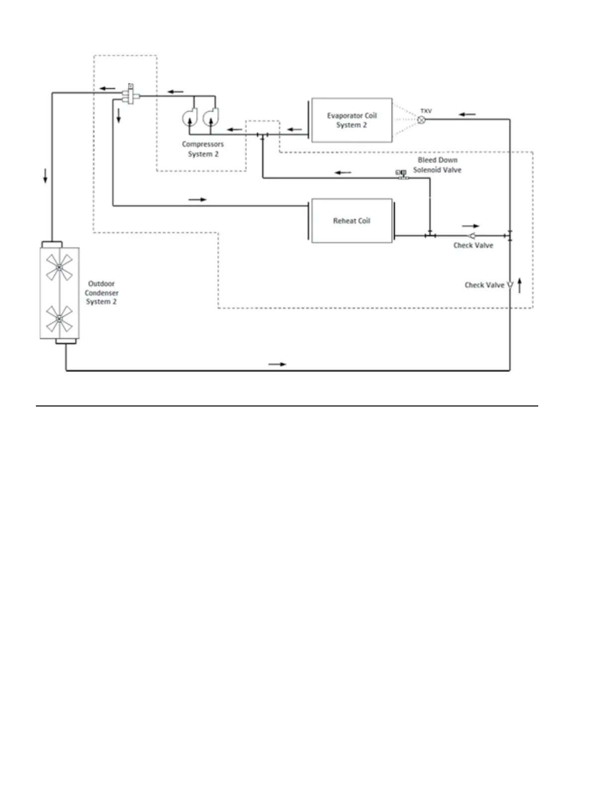
FIGURE 40 - HGRH PIPING LAYOUT
Units with HGRH have a combination SAT and
supply air humidity sensor installed.
Units with HGRH have an evaporator leaving
air temperature sensor installed. This sensor uses
four sensors arranged in a averaging network.
HGRH Status
The HGRH system is shown in one of five states.
1. User Disabled
The dehumidification control is set to User
Disabled either at the IPU board or through
a BAS command. HGRH operation is not al-
lowed
2. Inactive: The HGRH status is inactive when one
or more of the following requirements is met.
The unit is not in an Active Cooling mode
The OAT is less than 55.0°F
Dehumidification is not required
No Active HGRH Faults exist
HGRH Bleed Solenoid
The HGRH bleed solenoid is powered by 24 VAC.
The HGRH bleed solenoid is piped in between the
HGRH coil and the suction line for CKT 2.
The valve bleeds off any remaining or trapped liq-
uid in the HGRH coil when HGRH is inactive.
It is a normally closed valve that opens (energiz-
es) whenever HGRH is inactive.
There is a 5 minute delay before opening the valve
after HGRH becomes inactive.
HGRH Setup
HGRH is a factory installed option only available
on VAV and SZVAV congured units. No eld in-
stallation kits are available.
HGRH operation must be set to Installed under
OPTIONS-UNIT DATA menu.
Dehumidication control must be set to User En-
abled under PROGRAM-UNIT DATA menu.
Units with HGRH have a combination RAT and
return air humidity sensor installed.

Table of Contents

Other manuals for Johnson Controls 100 Series

Related product manuals