EasyManua.ls Logo

Sun Microsystems Netra T5220 - Page 14

Sun Microsystems Netra T5220
178 pages
Print Icon
To Next Page IconTo Next Page
To Next Page IconTo Next Page
To Previous Page IconTo Previous Page
To Previous Page IconTo Previous Page
Loading...
1-4 Sun Netra T5220 Server Service Manual January 2012
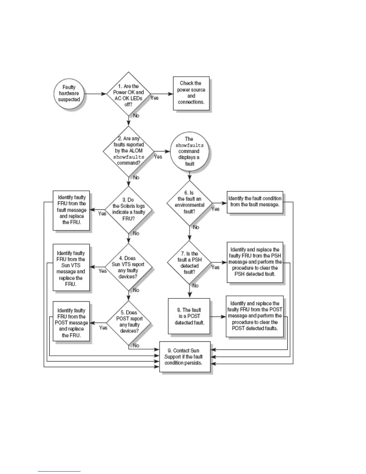
FIGURE 1-1 Diagnostic Flowchart

Table of Contents

Related product manuals