EasyManua.ls Logo

Delta AX Series - Page 563

Delta AX Series
574 pages
Print Icon
To Next Page IconTo Next Page
To Next Page IconTo Next Page
To Previous Page IconTo Previous Page
To Previous Page IconTo Previous Page
Loading...
AX-Series Motion Controller Instructions Manual Appendix A
558
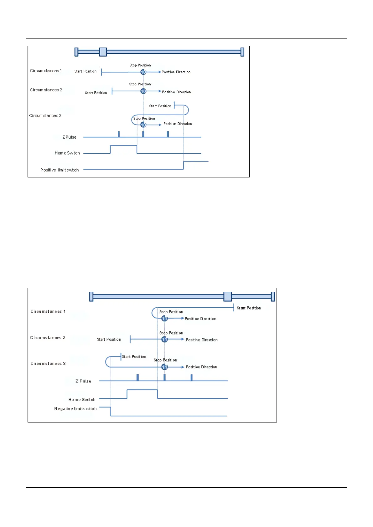
Mode 11~ mode 14 Homing which depends on the home switch, negative limit switch and Z pulse
Mode 11:
Circumstance 1: MC_Home instruction is run and the axis moves in the negative direction at the first-phase speed when the
home switch is OFF. The motion direction changes and the axis moves at the second-phase speed when the
home switch is ON. And where the first Z pulse is met is the home position while the home switch is OFF.
Circumstance 2: MC_Home instruction is run and the axis moves in the positive direction at the second-phase speed while
the home switch is ON. And where the first Z pulse is met is the home position while the home switch is OFF.
Circumstance 3: MC_Home instruction is run and the axis moves in the negative direction at the first-phase speed while the
home switch is OFF. The motion direction changes and the axis moves at the first-phase speed while the
home switch is OFF and the negative limit switch is ON. The axis moves at the second-phase speed when
the home switch is ON. Where the first Z pulse is met is the home position while the home switch is OFF.
Mode 12: Homing depending on the home switch, negative limit switch and Z pulse
Circumstance 1: MC_Home instruction is run and the axis moves in the negative direction at the first-phase speed when the
home switch is OFF. The axis moves at the second-phase speed when the home switch is ON. And where the
first Z pulse is met is the home position.
Circumstance 2: MC_Home instruction is run and the axis moves in the positive direction at the second-phase speed while the

Table of Contents

Related product manuals