EasyManua.ls Logo

Delta AX Series - Page 564

Delta AX Series
574 pages
Print Icon
To Next Page IconTo Next Page
To Next Page IconTo Next Page
To Previous Page IconTo Previous Page
To Previous Page IconTo Previous Page
Loading...
AX-Series Motion Controller Instructions Manual Appendix A
559
home switch is ON. The motion direction changes and the axis moves at the second-phase speed while the
home switch is OFF. And where the first Z pulse is met is the home position.
Circumstance 3: MC_Home instruction is run and the axis moves in the negative direction at the first-phase speed while the
home switch is OFF. The motion direction changes and the axis moves at the first-phase speed while the home
switch is OFF and the negative limit switch is ON. The axis still moves at the first-phase speed when the home
switch is ON. The motion direction changes and the axis moves at the first-phase speed while the home switch
is OFF. The axis moves at the second-phase speed while the home switch is ON. And where the first Z pulse
is met is the home position.
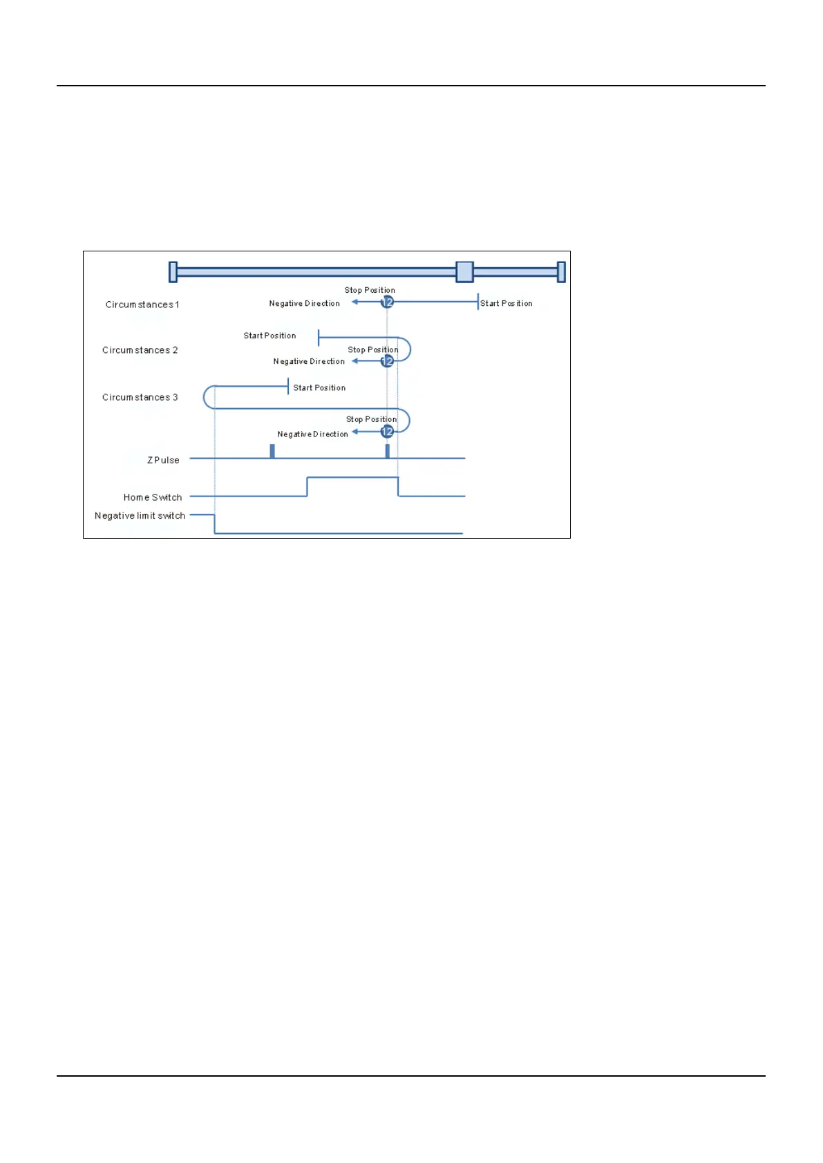
Mode 13: Homing depending on the home switch, negative limit switch and Z pulse
Circumstance 1: MC_Home instruction is run and the axis moves in the negative direction at the first-phase speed while the
home switch is OFF. The axis moves at the second-phase speed while the home switch is ON. The motion
direction changes and the axis moves at the second-phase speed while the home switch is OFF. And where
the first Z pulse is met is the home position.
Circumstance 2: MC_Home instruction is run and the axis moves in the negative direction at the second-phase speed while
the home switch is ON. The motion direction changes and the axis moves at the second-phase speed while
the home switch is OFF. And where the first Z pulse is met is the home position.
Circumstance 3: MC_Home instruction is run and the axis moves in the negative direction at the first-phase speed while the
home switch is OFF. The motion direction changes and the axis moves at the first-phase speed while the
home switch is OFF and the negative limit switch is ON. The axis moves at the second-phase speed and
where the first Z pulse is met is the home position when the home switch is ON and the negative limit switch
i s OFF.

Table of Contents

Related product manuals