EasyManua.ls Logo

Garmin G3X - Page 404

Garmin G3X
1011 pages
Print Icon
To Next Page IconTo Next Page
To Next Page IconTo Next Page
To Previous Page IconTo Previous Page
To Previous Page IconTo Previous Page
Loading...
190-01115-01 G3X™/G3X Touch™ Avionics Installation Manual
Rev. AV Page 24-4
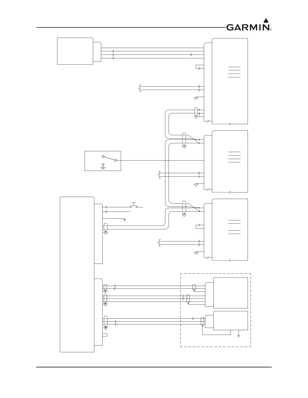
Figure 24-1.2 GDU/GMU 22/GSU 25 Interconnect Drawing
GDU 4XX/37X (PFD #1)
SEE NOTE 8
010-12253-00 (MFi)
CONFIG MODULE
CONFIG MODULE DATA
CONFIG MODULE CLOCK
CONFIG MODULE GROUND
CONFIG MODULE POWER
49
17
50
33
BLK
RED
YEL
WHT
BLK
RED
YEL
WHT
CDU SYS ID PROGRAM 2
CDU SYS ID PROGRAM 4
CDU SYS ID PROGRAM 3
9
42
25
CDU SYS ID PROGRAM 110
SIGNAL GROUND27
28V LIGHTING BUS HI26
14V LIGHTING BUS HI43
CAN BUS TERMINATION28
CAN BUS LO45
CAN BUS HI46
S
OPT GDU 4XX/37X (MFD)
CAN BUS TERMINATION28
CAN BUS LO45
CAN BUS HI46
N/C
N/C
N/C
N/C
9
42
25
10
N/C
N/C
N/C
CLK
DATA
2
3
1
4
GND
VCC
SIGNAL GROUND35
S
28V LIGHTING BUS HI26
14V LIGHTING BUS HI43
SIGNAL GROUND35
S
P4X02/P3701
P4X02/P3701
OPT GDU 4XX/37X (PFD #2)
CAN BUS TERMINATION28
CAN BUS LO45
CAN BUS HI46
N/C
CDU SYS ID PROGRAM 2
CDU SYS ID PROGRAM 3
SIGNAL GROUND
9
25
27
CDU SYS ID PROGRAM 110
N/C
N/C
28V LIGHTING BUS HI26
14V LIGHTING BUS HI43
SIGNAL GROUND35
S
P4X02/P3701
SEE NOTES 10 AND 11
CDU SYS ID PROGRAM 442N/C
SEE NOTES 10 AND 11
SEE NOTES 10 AND 11
CDU SYS ID PROGRAM 2
CDU SYS ID PROGRAM 4
CDU SYS ID PROGRAM 3
CDU SYS ID PROGRAM 1
3
1
2
RS-485 RX 1 A
RS-485 RX 1 B
GMU 22 POWER OUT
RS-232 TX 2
GMU 22 POWER GROUND
12
13
6
15
7
GTP 59
POWER (WHT)
LOW (ORN)
MAGNETOMETER
GMU22
P441
4
2
9
8
6
RS-485 OUT A
RS-485 OUT B
+12VDC POWER
RS-232 IN
POWER GROUND
3
1
GSU 25
P252
SENSE (BLU)
SIGNAL GROUND (RS 232)
SIGNAL GROUND (RS 485)
TEMP PROBE IN LO
TEMP PROBE POWER OUT
TEMP PROBE IN HI
P251
AIRCRAFT GROUND
AIRCRAFT POWER 1
# 22
# 22
9
7
2
GSU 25
CAN-L
CAN-H
GROUND
2
1
6
S
5
4
UNIT ID
UNIT ID GROUND
NOTE: ONLY INSTALL THIS JUMPER FOR ADAHRS #2
NOTE: GMU22/GTP59 OPTIONAL FOR ADAHRS #2
RS-232 TX 1
RS-232 RX 1
5
4
NOTE: THIS RS-232 USED FOR OPTIONAL BACKUP BUS TO DISPLAY
14/28 Vdc
AIRCRAFT POWER 2
# 22
8
NOTE: INSTALL GARMIN CAN TERMINATOR 011-02887-00
MANUAL REVERSION SWITCH
OPTIONAL
S
S
THIS JUMPER IDENTIFIES THIS DISPLAY AS PFD1
PFD2 JUMPER

Table of Contents

Other manuals for Garmin G3X

Related product manuals