EasyManua.ls Logo

Garmin G3X - Page 405

Garmin G3X
1011 pages
Print Icon
To Next Page IconTo Next Page
To Next Page IconTo Next Page
To Previous Page IconTo Previous Page
To Previous Page IconTo Previous Page
Loading...
190-01115-01 G3X™/G3X Touch™ Avionics Installation Manual
Rev. AV Page 24-5
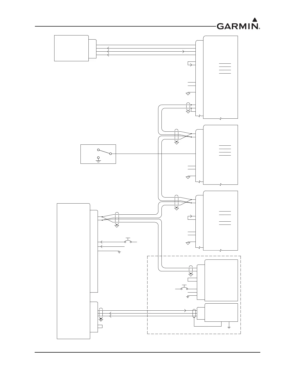
Figure 24-1.3 GDU/GMU 11/GSU 25 Interconnect Drawing
GDU 4XX/37X (PFD #1)
SEE NOTE 8
010-12253-00 (MFi)
CONFIG MODULE
CONFIG MODULE DATA
CONFIG MODULE CLOCK
CONFIG MODULE GROUND
CONFIG MODULE POWER
49
17
50
33
BLK
RED
YEL
WHT
BLK
RED
YEL
WHT
CDU SYS ID PROGRAM 2
CDU SYS ID PROGRAM 4
CDU SYS ID PROGRAM 3
9
42
25
CDU SYS ID PROGRAM 110
SIGNAL GROUND27
28V LIGHTING BUS HI26
14V LIGHTING BUS HI43
CAN BUS TERMINATION28
CAN BUS LO45
CAN BUS HI46
S
OPT GDU 4XX/37X (MFD)
CAN BUS TERMINATION28
CAN BUS HI46
CAN BUS LO45
N/C
N/C
N/C
N/C
9
42
25
10
N/C
N/C
N/C
CLK
DATA
2
3
1
4
GND
VCC
SIGNAL GROUND35
S
28V LIGHTING BUS HI26
14V LIGHTING BUS HI43
SIGNAL GROUND35
S
P4X02/P3701
P4X02/P3701
OPT GDU 4XX/37X (PFD #2)
CAN BUS TERMINATION28
CAN BUS HI46
CAN BUS LO45
N/C
CDU SYS ID PROGRAM 2
CDU SYS ID PROGRAM 3
SIGNAL GROUND
9
25
27
CDU SYS ID PROGRAM 110
N/C
N/C
28V LIGHTING BUS HI26
14V LIGHTING BUS HI43
SIGNAL GROUND35
S
P4X02/P3701
CDU SYS ID PROGRAM 442N/C
CDU SYS ID PROGRAM 2
CDU SYS ID PROGRAM 4
CDU SYS ID PROGRAM 3
CDU SYS ID PROGRAM 1
3
1
2
GTP 59
MAGNETOMETER
GMU11
P111
GSU 25
P252
TEMP PROBE IN LO
TEMP PROBE POWER OUT
TEMP PROBE IN HI
P251
POWER GROUND
AIRCRAFT POWER 1
# 22
# 22
9
7
2
GSU 25
CAN BUS LO
CAN BUS HI
SIGNAL GROUND
2
1
6
5
4
UNIT ID
UNIT ID GROUND
NOTE: ONLY INSTALL THIS JUMPER
NOTE: GMU11/GTP59 OPTIONAL FOR ADAHRS #2
RS-232 TX 1
RS-232 RX 1
5
4
NOTE: THIS RS-232 USED FOR
14/28 VDC
AIRCRAFT POWER 2
# 22
8
NOTE: INSTALL GARMIN CAN TERMINATOR 011-02887-00
MANUAL REVERSION SWITCH
OPTIONAL
THIS JUMPER IDENTIFIES THIS DISPLAY AS PFD1
PFD2 JUMPER
UNIT ID3
CAN BUS HI1
CAN BUS LO2
SIGNAL GROUND6
POWER 17
POWER 28
POWER GROUND9
NOTE: ONLY INSTALL THIS
2
14/28 VDC
OPTIONAL
FOR ADAHRS #2
JUMPER FOR MAGNETOMETER #2
S
S
S
S
OPTIONAL BACKUP BUS TO DISPLAY. USE
"GARMIN INSTRUMENT DATA" FORMAT
OPTIONAL
POWER (WHT)
LOW (ORN)
SENSE (BLU)

Table of Contents