EasyManua.ls Logo

Heraeus Electro-Nite CasTemp Wireless - Time Synchronisation Procedure; Ladle Empty Time Definition; Critical SuperHeat Limit Configuration

Heraeus Electro-Nite CasTemp Wireless
117 pages
Print Icon
To Next Page IconTo Next Page
To Next Page IconTo Next Page
To Previous Page IconTo Previous Page
To Previous Page IconTo Previous Page
Loading...
5 June 2020 CasTemp Wireless including CasTemp Superheat Page 23
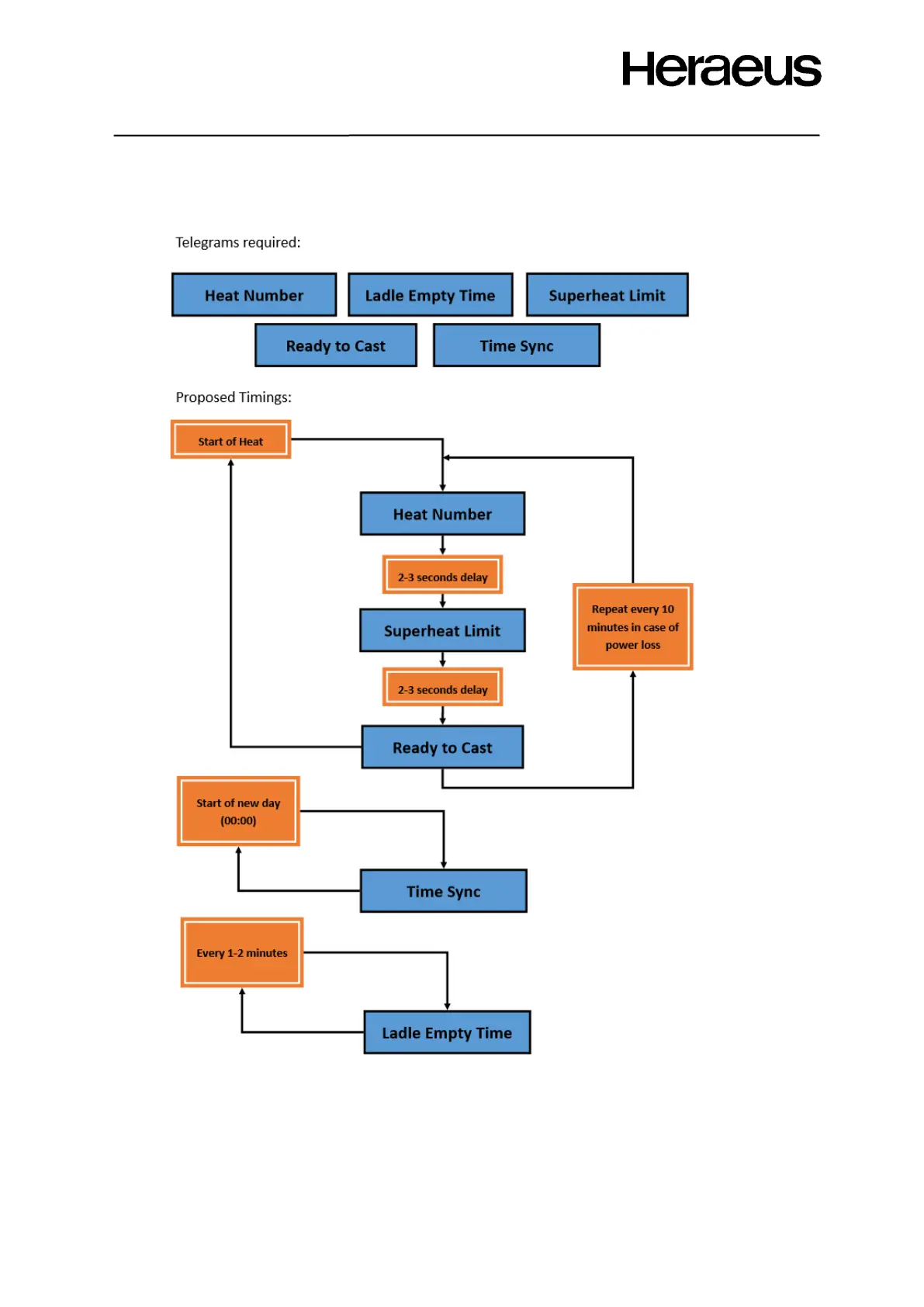
9.4.4 Telegram Timings
The following is a flow chart of an example timing for receiving of information from the plant:
Figure 76: Telegram timings for Superheat mode, Flow Sheet

Table of Contents

Related product manuals