EasyManua.ls Logo

Hill-Rom Affinity P3700E - Functional Block Diagram and Wiring

Hill-Rom Affinity P3700E
202 pages
Print Icon
To Next Page IconTo Next Page
To Next Page IconTo Next Page
To Previous Page IconTo Previous Page
To Previous Page IconTo Previous Page
Loading...
Electrical System
Chapter 3: Theory of Operation
Affinity® Four Birthing Bed Service Manual (195826 REV 2) 3 - 9
3
ELECTRICAL SYSTEM
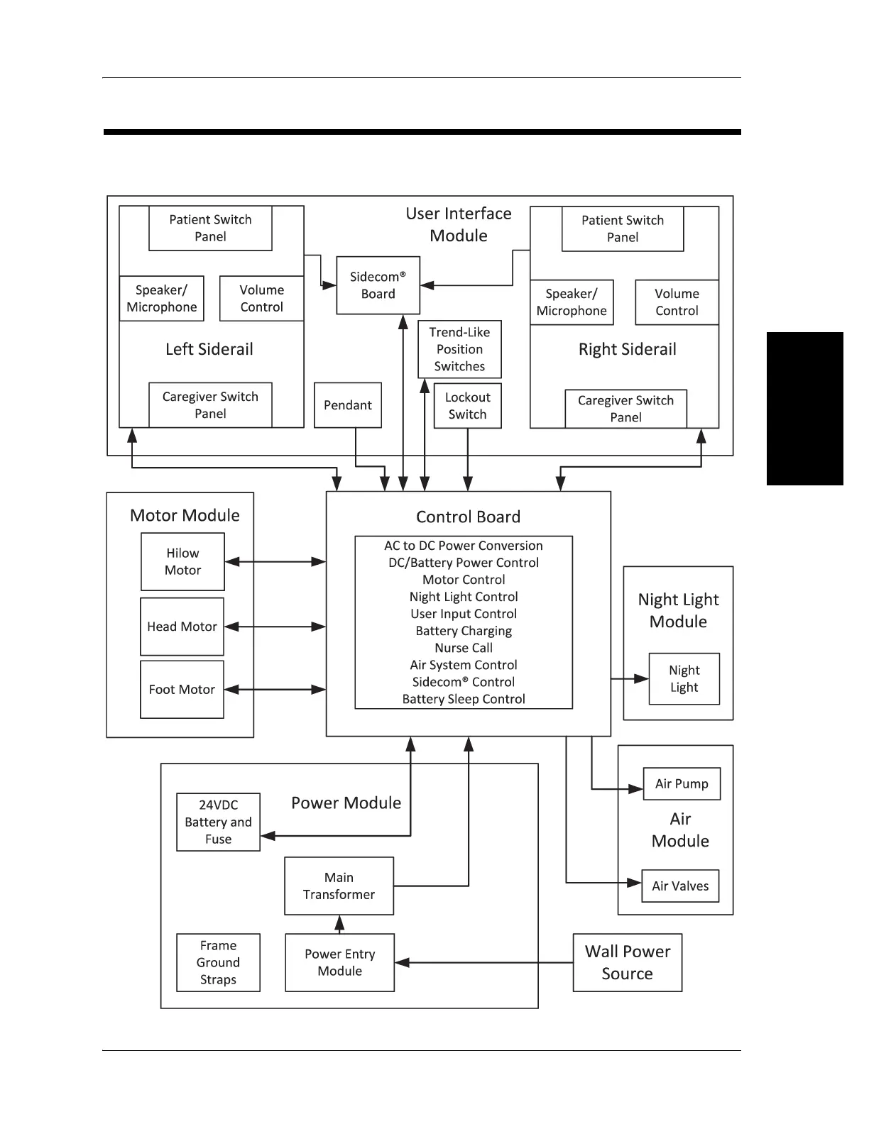
Figure 3-1. Functional Block Diagram

Table of Contents

Related product manuals