EasyManua.ls Logo

Kollmorgen SERVOSTAR 300

Kollmorgen SERVOSTAR 300
138 pages
To Next Page IconTo Next Page
To Next Page IconTo Next Page
To Previous Page IconTo Previous Page
To Previous Page IconTo Previous Page
Loading...
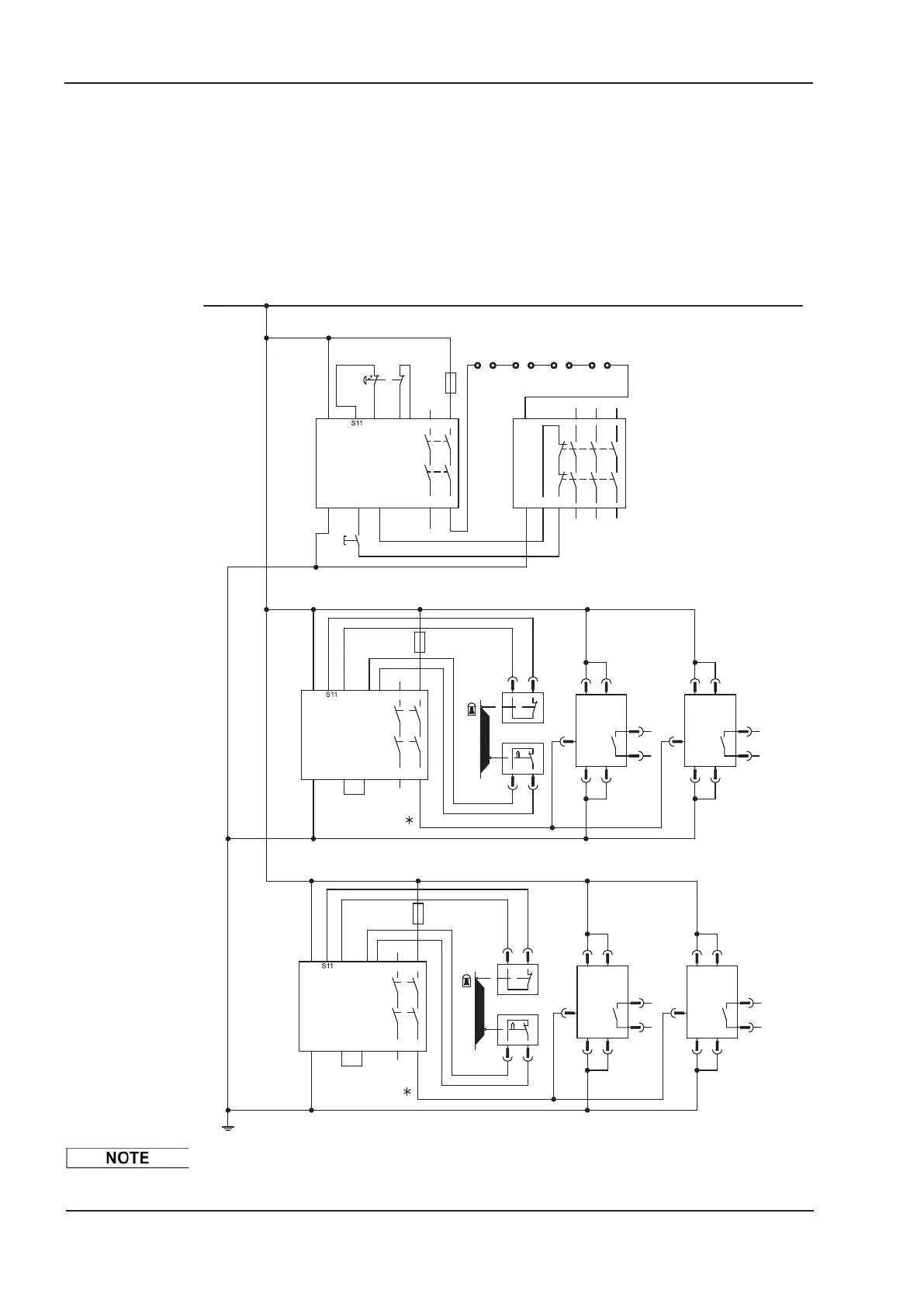
6.9.8.2 Control circuit
The example shows a circuit diagram with two separated work areas connected to one
emergency stop circuit. For each work area individually "safe stop" of the drives is
switched by a protective screen.
The safety switch gears used in the example are manufactured by Pilz and fulfill at least
the PL d acc. to ISO 13849-1. Further information to the safety switch gears is available
from Pilz. The use of safety switch gears of other manufacturers is possible, if these also
fulfill the SIL CL 2 according to IEC 62061 and PL d according to ISO 13849-1.
Consider the wiring instructions on page 39.
42 S300 Instructions Manual
Technical description 02/2017 Kollmorgen
24
12
0V
K4
S6
23
STO-Enable
23
24
S21
S34A2
A1
S12
14
S22 13
F3
A2 S34 14
S5
11
STO-Enable
24
S4
23
K3
+24VDC
S21A1 S12 S22 13
F2
23
S3
11
12 12
X4
1
X4
1
1
2
2
1
2
2
5
X4
X4
BTB
4
3
X4
2
1
24
5
BTB
4
3
X4
5
X3
X4
X4
BTB
4
3
X4
2
1
5
BTB
4
3
X4
X3
12
2
1
X4
X3
2
1
X4
12 12
X3
*
*
BTB
A1
A2
K1
13
14
Reset
-S1
A2 S12 S34 2414
S22
E-Stop
PNOZ S3
A1
-S2
S21S12 2313
F1
K2
BTB
12
Y2Y1
BTB
3
BTB
4
PNOZ S3
PNOZ S3
S12
S12
contactor
Mains
Drive 1 Drive 2
Drive 5Drive 4
Emergency-stop circuit
acc. to ISO 13849-1 PL e
Safe stop acc. to ISO 13849-1 PL d, single channel, group 1 for 2 drives
Safe stop acc. to ISO 13849-1 PL d, single channel, group 2 for 2 drives

Table of Contents

Other manuals for Kollmorgen SERVOSTAR 300

Related product manuals