EasyManua.ls Logo

Kollmorgen SERVOSTAR 300

Kollmorgen SERVOSTAR 300
138 pages
To Next Page IconTo Next Page
To Next Page IconTo Next Page
To Previous Page IconTo Previous Page
To Previous Page IconTo Previous Page
Loading...
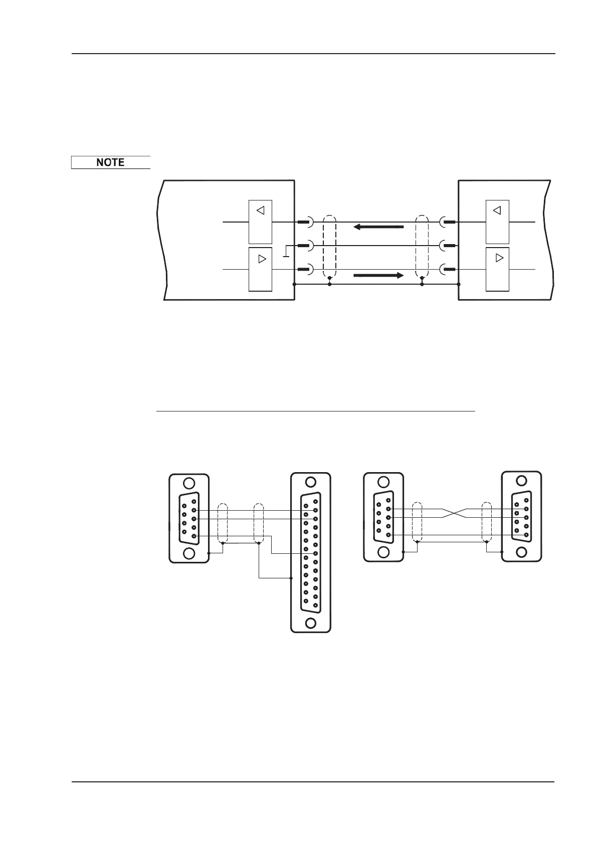
8.16 RS232 interface, PC connection (X6)
Operating, position control, and motion-block parameters can be set up by using the
setup software on an ordinary commercial PC.
Connect the PC interface (X6) of the servo amplifier to a serial interface on the PC via a
null-modem cable, while the supply to the equipment is switched off.
Do not use a null-modem power link cable!
This interface has the same electrical potential as the CANopen interface.
The interface is selected and set up in the setup software. Further notes on page 98.
With the optional -2CAN- expansion card, the two interfaces for RS232 and CAN, which
would otherwise use the same connector X6, are separated out onto three connectors
(ð p.129).
I
nterface cable between the PC and servo amplifiers of the S300 series:
(View : looking at the solder side of the SubD sockets on the cable)
S300 Instructions Manual 95
Kollmorgen 02/2017 Electrical installation
TxD
3
5
RxD
2
X6
AGND
TxD
RxD
RS 232
RS 232
PC
see below
Pin-No.
S300
1
1
RS232
X6
GND
RxD
TxD
GND
RxD
TxD
RxD
TxD
GND
TxD
RxD
GND
X6
RS232
1
1
PC
PC
6
5
9
14
13
25
5
9
6
5
9
6
female
female
female
female
Sub-D 9 poles
Sub-D 25 poles Sub-D 9 poles
Sub-D 9 poles

Table of Contents

Other manuals for Kollmorgen SERVOSTAR 300

Related product manuals