EasyManua.ls Logo

Mitsubishi FX3U Series - Handling of High-Speed Counters; 1-Phase 1-Count Input

Mitsubishi FX3U Series
476 pages
Print Icon
To Next Page IconTo Next Page
To Next Page IconTo Next Page
To Previous Page IconTo Previous Page
To Previous Page IconTo Previous Page
Loading...
190
FX3U Series Programmable Controllers
User’s Manual - Hardware Edition
11 Use of High-speed Counters (C235 to C255)
11.6 Handling of High-speed Counters
11.6 Handling of High-speed Counters
11.6.1 1-phase 1-count input
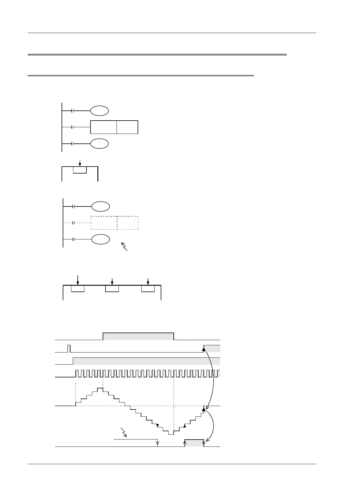
Examples of program
1) For C235
C235 counts the number of times the input terminal X000
switches from OFF to ON while X012 is on.
While X011 is on, the counter resets when RST instruction
is executed.
The counters C235 to C245 switch to the down-count or
up-count mode by turning on or off M8235 to M8245.
2) For C244
C244 starts counting immediately when the input terminal
X006 turns on while X012 is on. The count input terminal is
X000. The setting for this example is the data of the
indirectly designated data register (D1,D0).
C244 can be reset by X011 on the sequence. For C244,
X001 is allocated as the external reset input. The counter
resets immediately when X001 turns on.
The counters C235 to C245 switch to the down-count or
up-count mode by turning on or off M8235 to M8245.
3)
Example of operation
The above counter C235 operates as shown below.
X000
Main unit
Count input
X010
M8235
Down-count/
up-count
X011
X012
C235
K-5
RST C235
Reset
X000
Main unit
Count input
X001 X006
External reset
input
External start
input
X010
M8244
Down-count/
up-count
X011
X012
C244
D0(D1)
Reset
The setting is (D1,D0).
RST C244
X010
X011
X000
C235
Current
value
C235 output contact
Up-count
Down-count
Up-count
0
1
2
3
4
5
4
3
2
1
0
-1
-2
-3
-4
-5
-6
-7
-8
When output has
operated
-7
-6
-5
-4
-3
0
X012
Reset input
Start input
Count
input

Table of Contents

Other manuals for Mitsubishi FX3U Series

Related product manuals