EasyManua.ls Logo

Piper 6X - Page 1173

Piper 6X
1190 pages
Print Icon
To Next Page IconTo Next Page
To Next Page IconTo Next Page
To Previous Page IconTo Previous Page
To Previous Page IconTo Previous Page
Loading...
DATA ACQUISITION UNIT
STRAP 1
P903
89
STRAP 2
10
E8B20N
DAU1 WHT
DAU1 BLU
1918
P901
STRAP 3
RS232 XMIT COM1
RS232 GND COM1
37
RS232 RECV COM2
DAU2 WHT
RS232 XMIT COM2
19
P902
DAU2 ORN
DAU2 BLU
RS232 GND COM2
18
PFD J731-25
PFD J731-18
MFD
MFD
MFD
GB1-E
101849 31.0 NEW
THE NEW PIPER AIRCRAFT, INC.
PA-32-301FT / 301XTC
MAINTENANCE MANUAL
PAGE 7
Feb 19/04
5K9
91-77-40
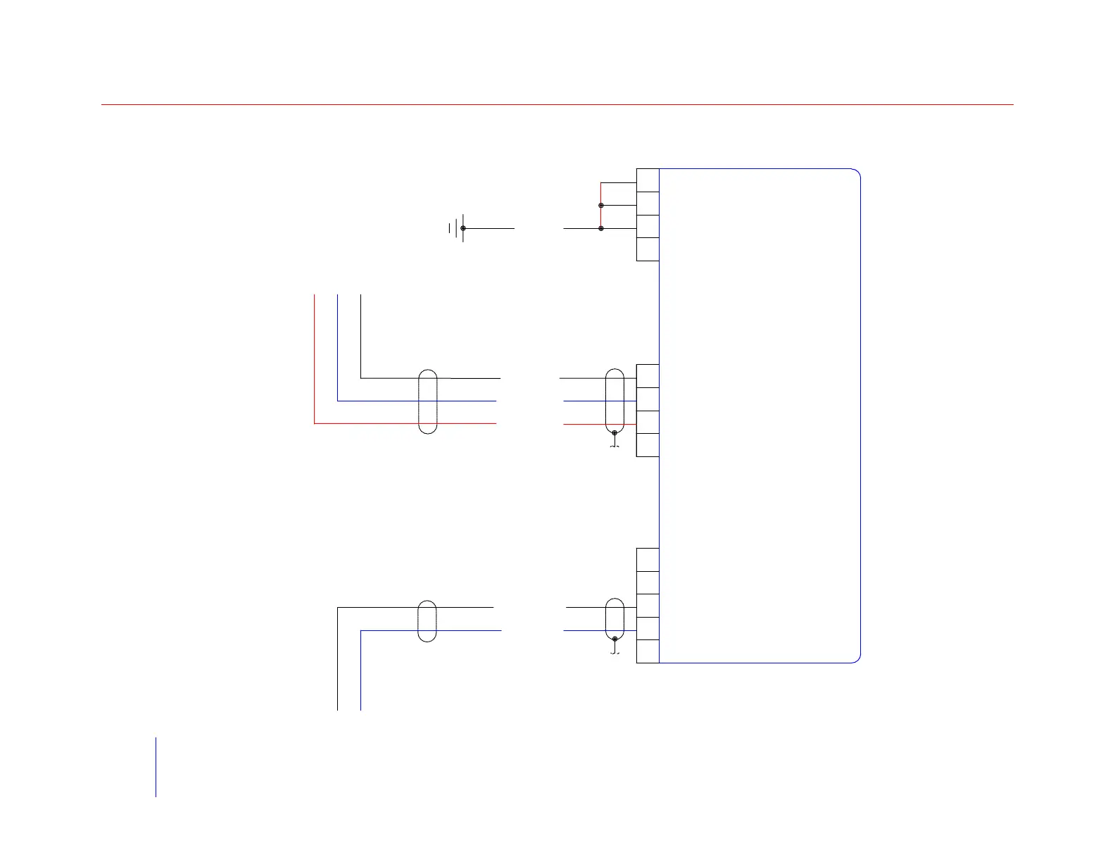
Data Acquisition Unit (DAU)
Figure 6 (Sheet 2 of 2)
Effectivity
with Avidyne Entegra option
3232014 & up
3255015 & up

Table of Contents

Related product manuals