EasyManua.ls Logo

Ducati SS1000DS - Page 236

Ducati SS1000DS
528 pages
Print Icon
To Next Page IconTo Next Page
To Next Page IconTo Next Page
To Previous Page IconTo Previous Page
To Previous Page IconTo Previous Page
Loading...
Impianto di alimentazione / Scarico
Fuel system / Exhaust system
sezione / section
L 1
4
A
B
C
D
E
F
G
H
L
M
N
P
edizione/edition 03-03
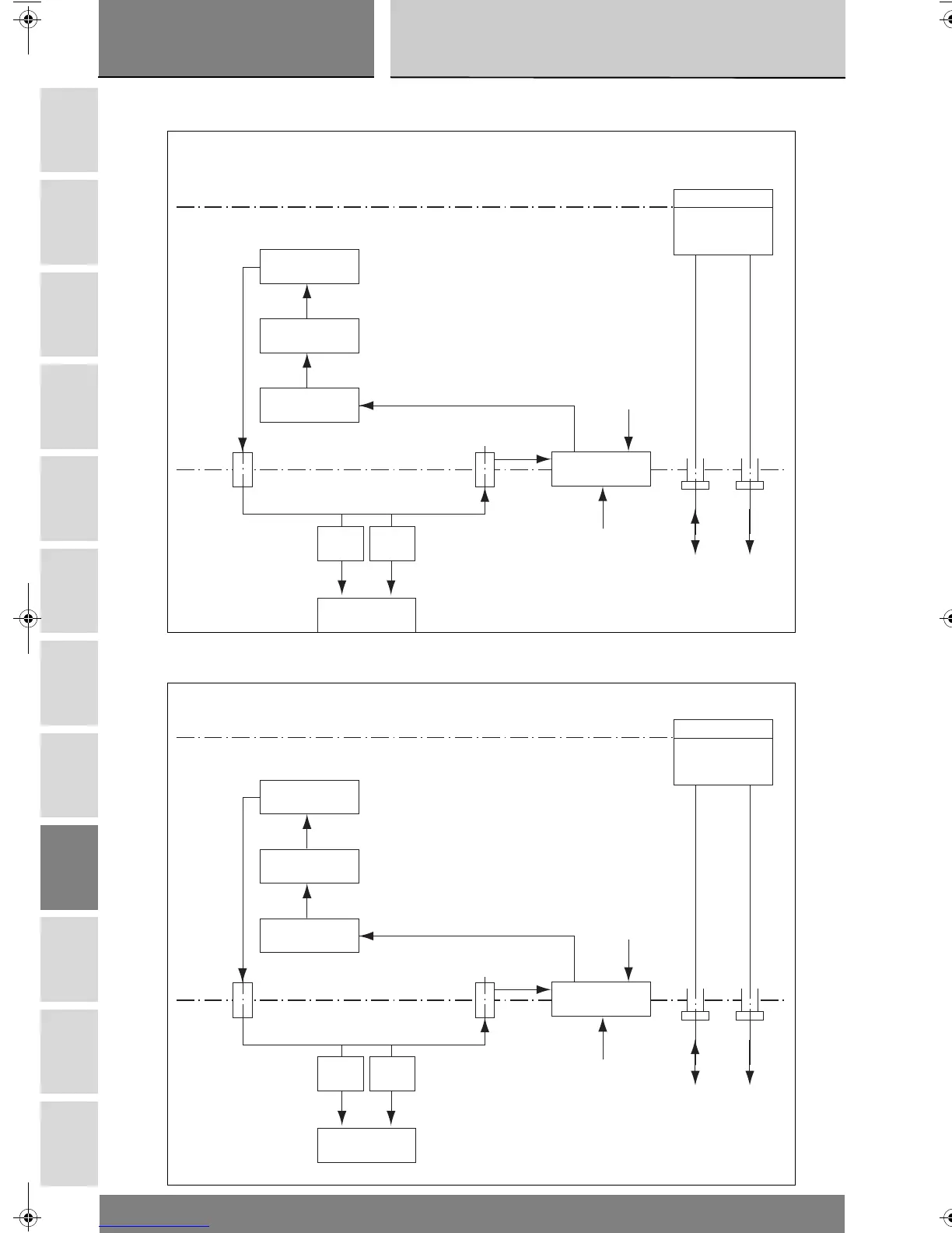
SERBATOIO BENZINA
FILTRO CARBURANTE
TAPPO SERBATOIO
POZZETTO
TAPPO
POMPA CARBURANTE
INIETTORE INIETTORE
REGOLATORE
PRESSIONE
PRESSIONE
INTERNA
CARBURANTE
PRESSIONE
ATMOSFERICA
SFIATO DRENAGGIO
RACCORDO
RITORNO
RACCORDO
MANDATA
CORPO FARFALLATO
FILTRO POMPA
FUEL TANK
FUEL FILTER
FUEL TANK FILLER
FILLER
RECESS
FUEL PUMP
INJECTOR INJECTOR
PRESSURE
REGULATOR
FUEL INNER
PRESSURE
ATMOSPHERIC
PRESSURE
BREATHER DRAIN
RETURN
UNION
DELIVERY
UNION
THROTTLE BODY
PUMP FILTER
'8&PRB66B/EERRN3DJH7KXUVGD\0DUFK30

Table of Contents

Related product manuals