EasyManua.ls Logo

GE Voluson E6 - Section 5-4 BackEnd Processor

GE Voluson E6
432 pages
Print Icon
To Next Page IconTo Next Page
To Next Page IconTo Next Page
To Previous Page IconTo Previous Page
To Previous Page IconTo Previous Page
Loading...
GE HEALTHCARERAFT VOLUSON E8 / VOLUSON E6
D
IRECTION KTD102576, REVISION 7 DRAFT (AUGUST 23, 2012) SERVICE MANUAL
5-32 Section 5-4 - BackEnd Processor
Section 5-4
BackEnd Processor
Voluson E8 / Voluson E6 BackEnd components described in the sub-sections:
5-4-1 Hard Disk Drive. . . . . . . . . . . . . . . . . . . . . . . . . . . . . . . . . . . . . . . . . . . . . . . . . . . . . . . .5-33
5-4-2 PC-Motherboard . . . . . . . . . . . . . . . . . . . . . . . . . . . . . . . . . . . . . . . . . . . . . . . . . . . . . . .5-33
5-4-3 ADD2-DVI (Add-On) Graphic Adapter Card . . . . . . . . . . . . . . . . . . . . . . . . . . . . . . . . . .5-33
5-4-4 Graphic Card. . . . . . . . . . . . . . . . . . . . . . . . . . . . . . . . . . . . . . . . . . . . . . . . . . . . . . . . . .5-34
5-4-5 RTV - Video Management Board . . . . . . . . . . . . . . . . . . . . . . . . . . . . . . . . . . . . . . . . . .5-34
5-4-6 RTB - Distribution Board Bottom. . . . . . . . . . . . . . . . . . . . . . . . . . . . . . . . . . . . . . . . . . .5-36
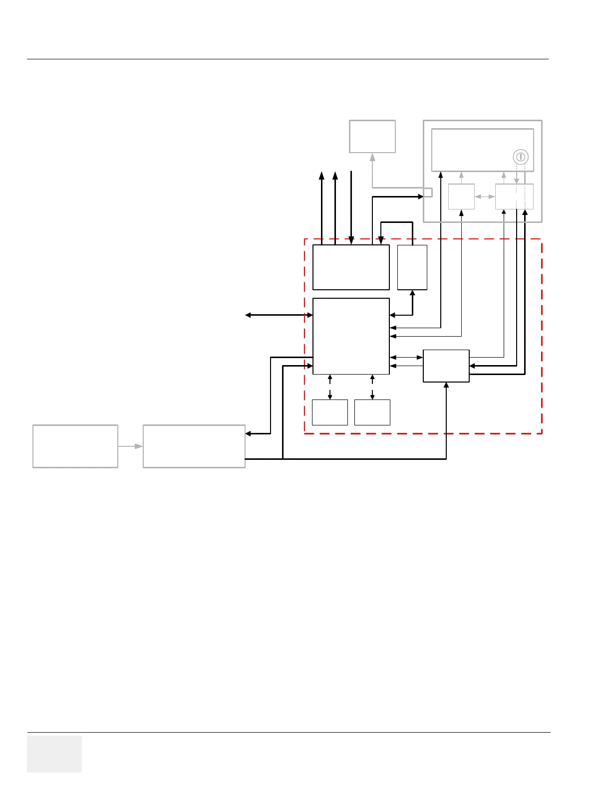
Figure 5-10 BackEnd Processor - Block diagram
RTP Secondary
Power Supply
Console
(User Interface)
PC
Motherboard
RTV - Video Management
(Legacy Analog Video I/O
and digital VCR, MPEG-2)
ADD2- Card
or
Graphic - Card
HDD
Optional
Device
Serial ATA
PCI 32 Bit
33 MHz,
132 MB/s
PCI-Expr.
RTB
Distribution
Board
RTN Primary
Power Supply
Monitor
Serial ATA
RTH
RTT
DVI-out
Analog VGA Out
Composite / S-Video Out
Composite / S-Video In
DVI-cable
BackEnd
ON/OFF
5V STB (Standby)
5V STB (Standby)
5V STB (Standby)
PS_0N (0..on, 1..off)
ON/OFF
ON/OFF
USB Hub Top
USB UI
F
r
o
n
t
E
n
d

Table of Contents

Other manuals for GE Voluson E6

Related product manuals