EasyManua.ls Logo

Lenze 8200 - Pump Application with Level Control

Lenze 8200
313 pages
Print Icon
To Next Page IconTo Next Page
To Next Page IconTo Next Page
To Previous Page IconTo Previous Page
To Previous Page IconTo Previous Page
Loading...
Commissioning
8200SHB0199
5-21
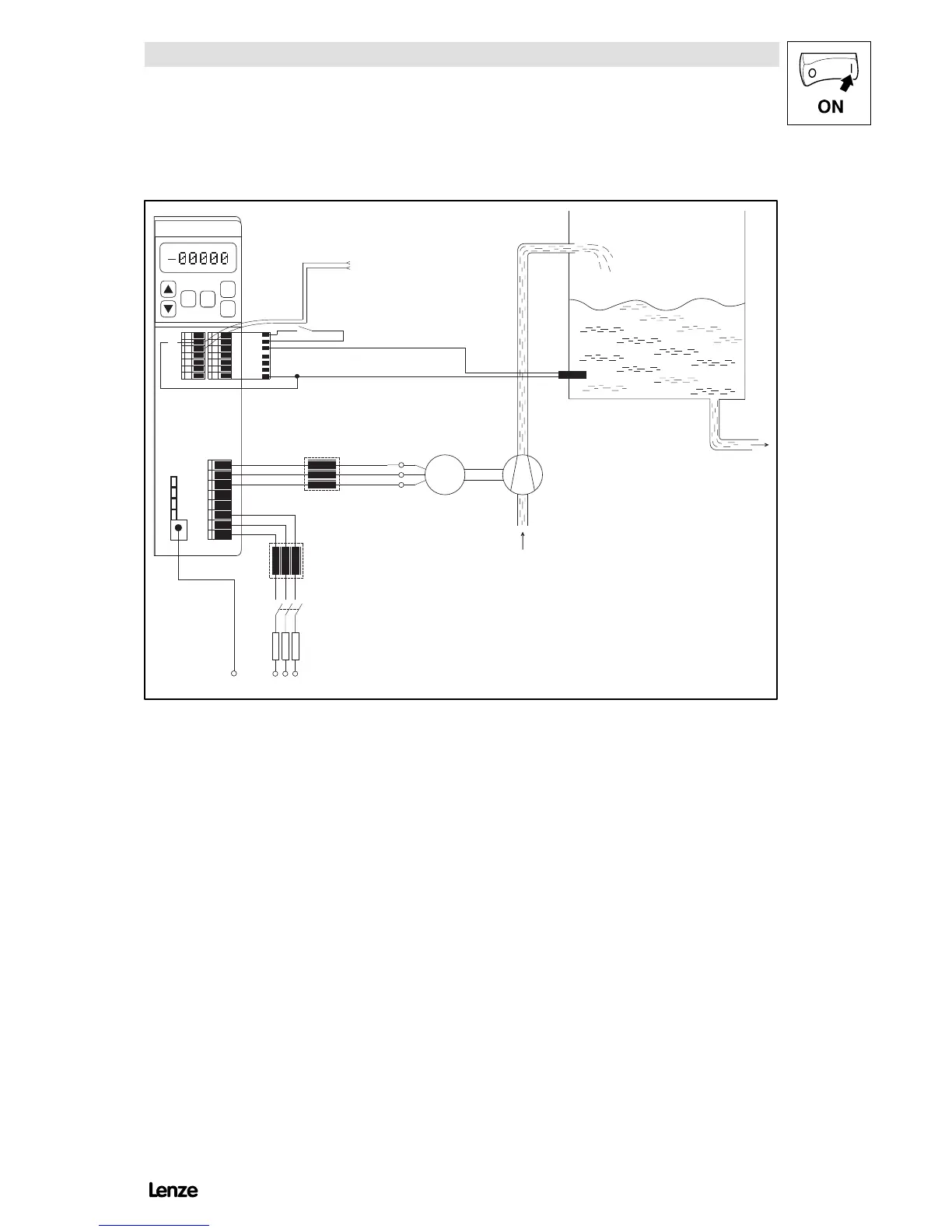
5.5.2 Pump application with level control
M
3~
Water level setpoint
0 ... 10 V, 0/4 ... 20 mA
Delivery pump
W
V
U
Z1
K1
F1
Z2
L1 L2 L3
7
8
+
K35.0145_gba
-
39
E1
20
28
Ctrl.
enable
8279
Intake
Outlet
Water reservoir
X1
RUN
PRG
STP
SH
L
Pressure sensor
0 ... 10 V, 0/4 ... 20 mA
(external aux. energy/
supply required
W
V
U
G
-U
G
+U
L1
L2
L3
PE
FIG 5-3 Application of a pump with level control
Z1 Mains filter required for radio interference level A or B. For mains chokes see chapter 3.4 ff.
Z2 Motor filter/sine filter required for long motor cables or motors not designed for inverter operation
(see chapter 4.2.7.2).
Shield all signal and motor cables. Please observe the corresponding installation instructions given in chapters 4.2
and 4.3.
Artisan Technology Group - Quality Instrumentation ... Guaranteed | (888) 88-SOURCE | www.artisantg.com

Table of Contents

Other manuals for Lenze 8200

Related product manuals