EasyManua.ls Logo

Texecom Premier Elite Series

Texecom Premier Elite Series
152 pages
To Next Page IconTo Next Page
To Next Page IconTo Next Page
To Previous Page IconTo Previous Page
To Previous Page IconTo Previous Page
Loading...
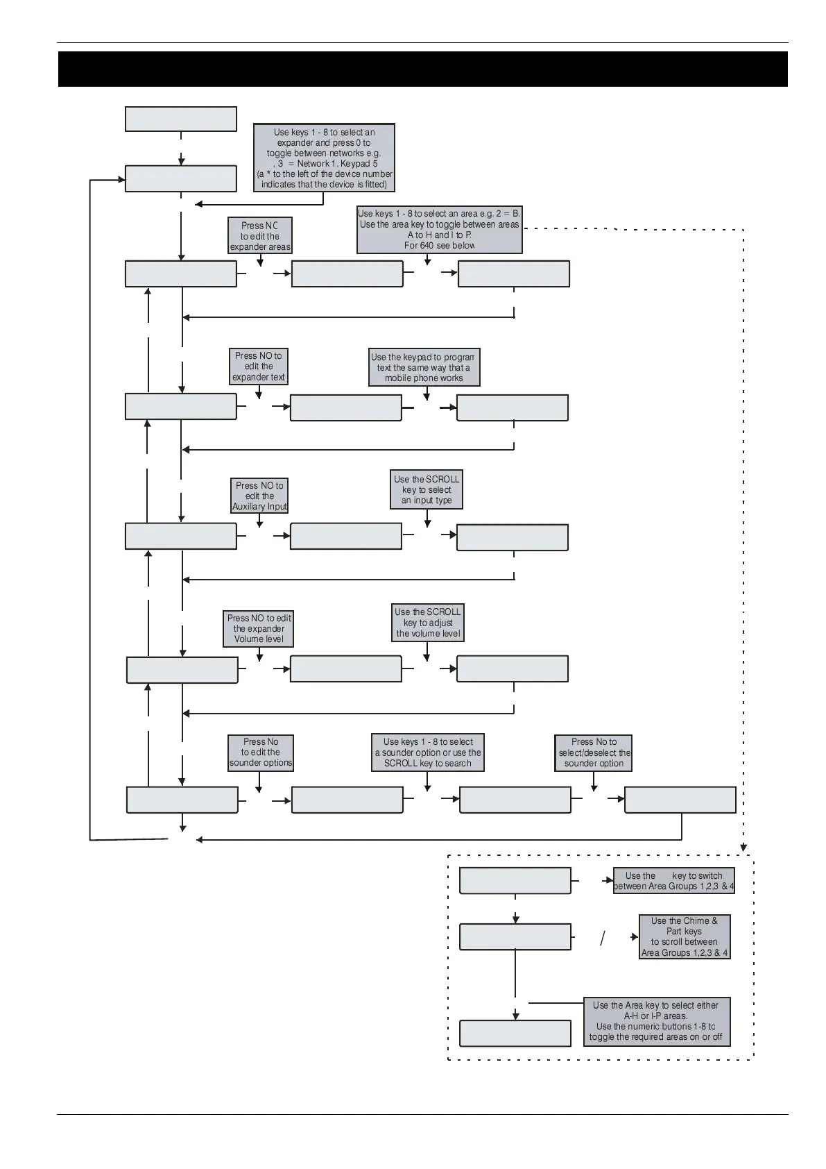
Premier Elite Series Installation Manual Expander Setup
INS176-15 81
5.5 Expander Setup
E o elec:
Epande ep
^Edi e 
In ecepion
Edi e ^
Ep eas:

Ep I/
o Used
Ep eas:

Ep eas:
  <
Ep eas:
  <
Ep I/
iliay ape
Ep ole:
ole = 4
Ep e:
Ep ole:
ole =
Ep I/
o Used
Ep ole:
ole =4
Ep
    E  
onds: Eny ones
   E  
ie ones
    E  
Eny ones
     
y
3
n
n
R
y
R
y
R
y
R
y
y
n
n
n
2
y
y
y
y
n
E  eas

E  eas
EH<
n
A
A
A
CP
E  eas
IJK

Table of Contents

Other manuals for Texecom Premier Elite Series

Related product manuals