EasyManua.ls Logo

YASKAWA P1000

YASKAWA P1000
594 pages
To Next Page IconTo Next Page
To Next Page IconTo Next Page
To Previous Page IconTo Previous Page
To Previous Page IconTo Previous Page
Loading...
+
-
+
++
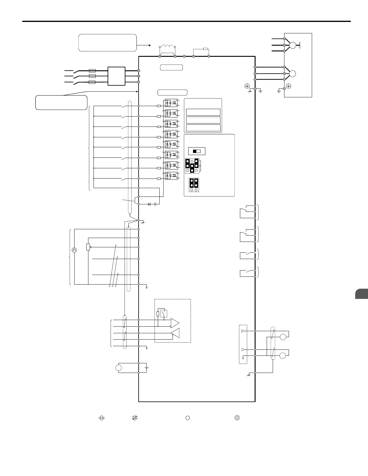
Terminals -, +1, +2, B1, B2 are
for connection options. Never
connect power supply lines to
these terminals
DC link choke
(option)
U X
+
-
+
++
+
U X
S1
S2
S3
S4
S5
S6
S7
RP
A1
A2
A3
0 V
AC
R
R
S
S-
IG
P1000 Drive
B112
B2
2 k
S8
SC
0 V
FM
AM
AC
E (G)
<1>
<2>
<10>
<7>
<9>
<6>
<4>
<3>
+24 V
+V
MD
M1
M2
ME
MF
Jumper
Braking resistor
(option)
Forward Run / Stop
Reverse Run / Stop
External fault
Fault reset
Multi-speed step 1
Multi-speed step 2
External Baseblock
Jog speed
Multi-function
digital inputs
(default setting)
Sink / Source mode
selection wire link
(default: Sink)
CN5-C
CN5-B
CN5-A
Option board
Pulse Train Input (max 32 kHz)
Shield ground terminal
Multi-function
analog/pulse
train inputs
Power supply +10.5 Vdc, max. 20 mA
Analog Input 1 (Frequency Reference Bias)
0 to +/-10Vdc (20 kΩ)
4 to 20 mA (250 Ω) / 0 to 20 mA (250 Ω)
MEMOBUS/Modbus comm.
RS-422/RS-485
max. 115.2 kBps
Termination resistor
(120 , 1/2 W)
DIP
Switch S2
Multi-function relay output (Speed Agree H2-03)
250 Vac, max. 1 A
30 Vdc, max 1 A
(min. 5 Vdc, 10 mA)
Multi-function relay output (During Run H2-01)
250 Vac, max. 1 A
30 Vdc, max 1 A
(min. 5 Vdc, 10 mA)
Multi-function analog output 1
(Output frequency)
-10 to +10 Vdc (2mA)
or 4 to 20 mA
Main Circuit
Control Circuit
shielded line
twisted-pair shielded line
main circuit terminal
control circuit terminal
R/L1
S/L2
T/L3
R
S
T
Main
Switch
Fuse
EMC
Filter
M3
M4
Multi-function relay output (Zero Speed H2-02)
250 Vac, max. 1 A
30 Vdc, max 1 A
(min. 5 Vdc, 10 mA)
SP
SN
<8>
AMFM
V
I
Off
On
DIP Switch S2
Term. Res. On/Off
Jumper S1
A1/A2/A3 Volt./Curr.
Selection
Jumper S5
AM/FM Volt./Curr.
Selection
Terminal board
jumpers and switches
FM
+
AM
<5>
<11>
<10>
Multi-function analog output 2
(Output current)
-10 to +10 Vdc (2mA)
or 4 to 20 mA
Three-Phase
Power Supply
200 to 600 V
50/60 Hz
<12>
M
U/T1
V/T2
W/T
U
FU
FV
FW
V
W
3
Ground
Cooling fan
M
connectors
(Depending on
model capacity)
Analog Input 2 (Frequency Reference Bias)
0 to +10Vdc (20 kΩ)
4 to 20 mA (250 Ω) / 0 to 20 mA (250 Ω)
Analog Input 3 (Aux. Frequency Reference)
0 to +/-10Vdc (20 kΩ)
4 to 20 mA (250 Ω) / 0 to 20 mA (250 Ω)
Fault output
250 Vac, max. 1 A
30 Vdc, max 1 A
(min. 5 Vdc, 10 mA)
MA
MB
MC
Note: When A1 & A3 using current input
Resolution = 10 bit plus sign
V
I
A1 A2 A3
24V
SN
+24 Vdc
Transducer
Supply
(max. 150 mA)
+
Models 4A0930 and 4A1200
are compatible with
12-Pulse Rectification
Figure 3.1 Drive Standard Connection Diagram (example: model 2A0040)
<1> Remove the jumper when installing a DC link choke. Models 2A0110 to 2A0415 and 4A0058 to 4A1200 come with a built-in
DC link choke.
3.2 Standard Connection Diagram
YASKAWA SIEP YAIP1U 01C AC Drive - P1000 Technical Manual
69
3
Electrical Installation

Table of Contents

Other manuals for YASKAWA P1000

Related product manuals