EasyManua.ls Logo

Agilent Technologies 1290 Infinity II 2D-LC - Page 295

Agilent Technologies 1290 Infinity II 2D-LC
395 pages
Print Icon
To Next Page IconTo Next Page
To Next Page IconTo Next Page
To Previous Page IconTo Previous Page
To Previous Page IconTo Previous Page
Loading...
2D-LC User Guide 295
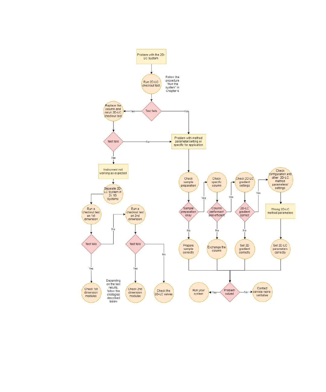
10 Troubleshooting and Diagnostics
The Basic Principle of Troubleshooting
Figure 154 Example for a strategy to identify the application method or instrument as root cause
for issues in 2D-LC chromatography
After ruling out the application method as the cause of the issue, one can start to
search for the problem’s root cause within the 2D-LC Instrument hardware.

Table of Contents

Related product manuals