EasyManua.ls Logo

Argo McCORMICK X6.430 STD/LS - Accessories Menu

Argo McCORMICK X6.430 STD/LS
386 pages
Print Icon
To Next Page IconTo Next Page
To Next Page IconTo Next Page
To Previous Page IconTo Previous Page
To Previous Page IconTo Previous Page
Loading...
Instruments and Programming
4-31
4
P/N 6525032M1 - X6
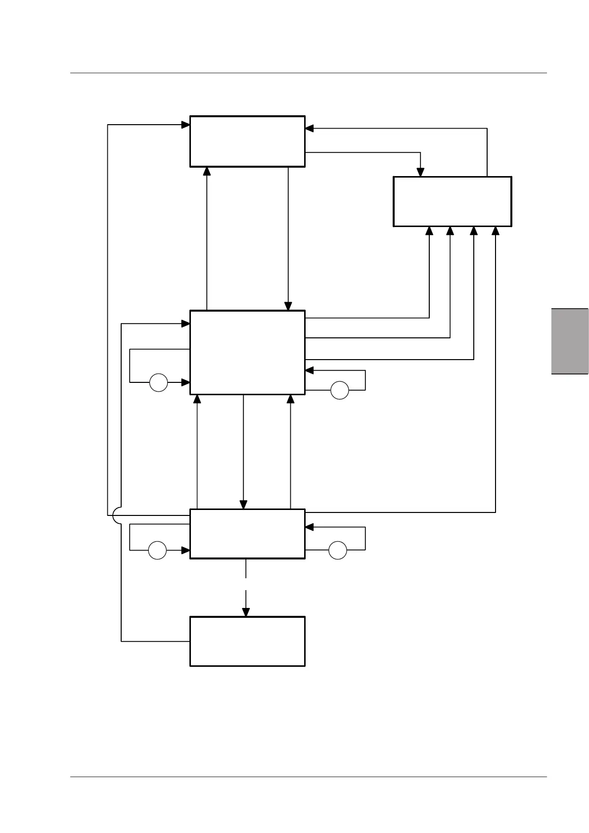
Accessories menu
Key
1. Right button pressed down: next menu
2. Left button pressed down: previous menu
3. Right button pressed down: to increase a factory set value
4. Left button pressed down: to reduce a factory set value
Ignition key OFF: no storing
Ignition key ON
No operation for 10": exit from
menu
Engine on
Start up without any storing
When the engine is switched on
Long pressure on Esc
Longer pressure on Enter
Setting saved
Changing parameters
Longer pressure on Enter
General use of the tractor
Ignition key OFF
(engine off)
Ignition key OFF
Ignition key OFF
Ignition key ON
Enter pressed 3”
Enter pressed
Configuration menu
1
3
2
4
No operation for 10"
no storing
Esc pressed
no storing

Table of Contents

Related product manuals