EasyManua.ls Logo

Barco DP2K SLP Series - Page 23

Barco DP2K SLP Series
410 pages
To Next Page IconTo Next Page
To Next Page IconTo Next Page
To Previous Page IconTo Previous Page
To Previous Page IconTo Previous Page
Loading...
R5906848 /04 DP2K SLP Series 23
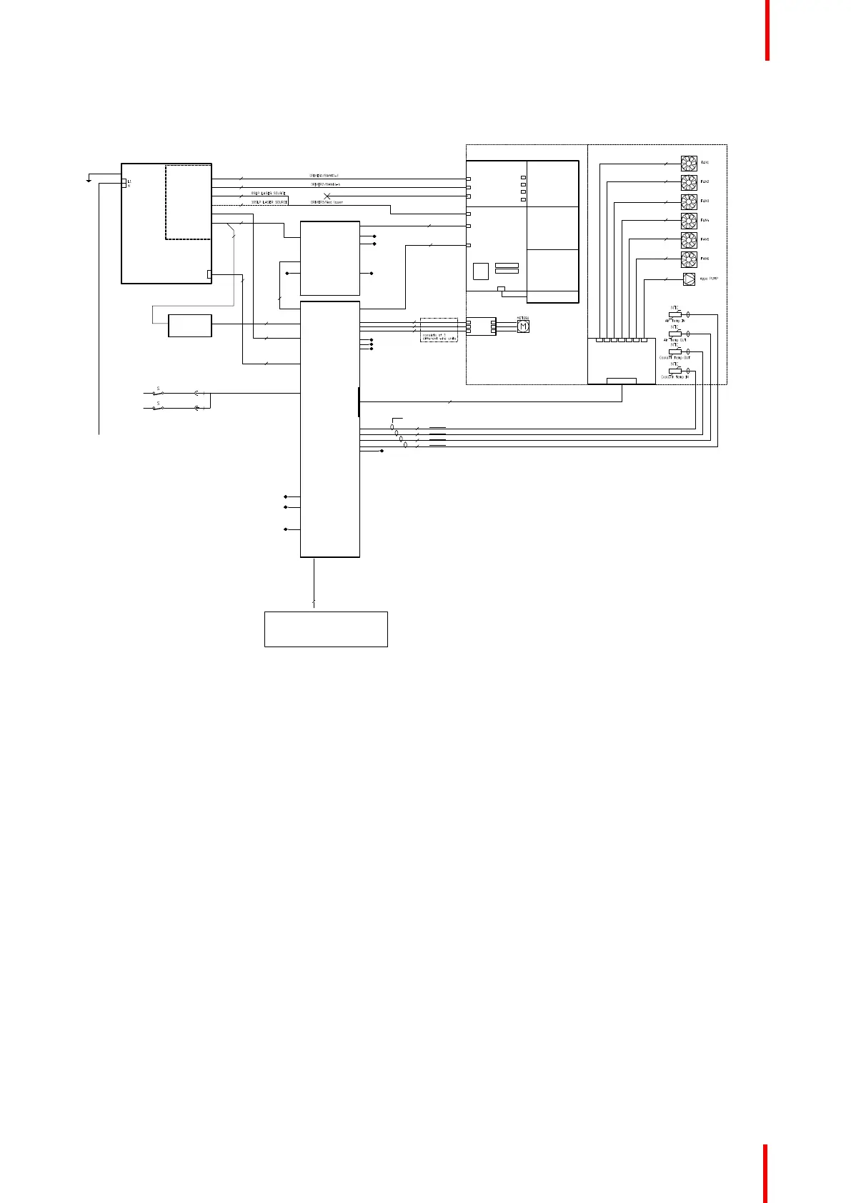
Laser Control Board diagram 8SLP
Version:>=07
J6
B4060082/B4060095
13
10
uFIT-10
Z3403718
AUX MOD R7681223
LSR RD DRV R7681260
Light Sensor
Light Sensor
LSR RD DRV R7681
29
4
Z3499666
Z3499666
Z34034
9
6
Z3403496
NTC = 47K
NTC = 10K
NTC = 10K
NTC = 10K
NTC = 10K
LSR BL DRV R7681215
LSR BL DRV R7681215
LSR BL DRV R7681215
Dummy Slot R8768674
Dummy Slot R8768674
Z3403716
30
Molex Microclasp P30
Fan&Pump adapter board
1J 2J 3J 4J 5J 6J 102J
J3
J2
Z3403713
Z3403702
1
2
Z3403049
3
Z3403703
4
FILTER 24V
R7681283
R7860204
J100
UFIT-4
J101
UFIT-4
wire ties
brown
red
green
blue
black
3
Peltier Controller
R7681261 - R7860169
R7681224 - R7860158
XA-2
XA-2
Z3403708
Z3403717
(becomes PH-5 for zero series LCB)
12
Z3403710
Z3403713
Z3403704
4
Z3403715
9
Z34036
4
6
Z3403705
Z3403712
7
14
10
8
6-3
6-2
6-1
15
16
5
PA-3
ZH-2
PA-4
Temperature
Motor
SpeedSensor
J804
J402
PH-10
CTRL IN
J102
uFIT-10
uFIT-10
uFIT-12
PELTIER
J1
8
PH-2
NTC AIR
J130
10
2
2
2
2
Microclasp
P30
uFIT-12
NTC = 47K
NTC = 47K
Sensor Humid.
RS232
COOLER COMM
J700
LASER RUNTIME
uFIT-4
J900
+24V/6A
PELTIER INTERF
J407
PH-8
PH-2
AIR IN / SPARE TEMP2
J406
J405
AIR OUT / SPARE TEMP1
PH-2
PH-2
COOLANT OUT
J404
J403
COOLANT IN
PH-2
XAD-8
LCB CONTROL
Signal Backplane
R7681040 - R7860036
J800
J200
LCB CONTROL
XAD-8
Molex Microclasp P30
PA-3
ZH-2
PA-4
FANS/PUMP
J600
J202
J802
J801
J401
J800
J501
SAFETY SWITCHES
uFIT-4
J901
+36V/2A9
uFIT-10
J500
LSR DRV
POWER 24V
J100
PH-5
J5
PH-4
4
uFIT-12
uFIT-10
uFIT-10
uFIT-10
J123
PELTIER 3
PELTIER 2
J122
J121
PELTIER 1
J103
BLU LASERS 7-8 + 2xNTC
BLU LASERS 4-6+ 3xNTC
J102
J4
RED LASERS + 1xNTC
uFIT-10
EEPROM +
HUMIDITY SENSOR+
LIGHT SENSOR
10
2 x 24V/6A
RED
Cooling
1 x Peltier
10
10
10
2
4
1 x 24V/6A
Phosphor wheel
BLUE
Laserbanks
1 - 8
J1
J4
Blue adapter board
Adapter board
J12
J4
J8 J7
J3
J11
8S Light Source
230Vac 3000W max
from Mains Filter
Red adapter board
RED
12 laser diode
PH-10
J101
CTRL IN
RS232
to
I2C
EEPROM
Temperature
J400
AMBIENT TEMP
PH-2
PH-3
J408
LCB 3DSYNC
8
WARNING LIGHT1
WARNING LIGHT2PH-2
PH-2
J410
J409
10
uFIT-14
LCB Controller
J701
SAFETY INPUTS
uFIT-12
2
4
3
SpeedSensor
Motor
PA-4
ZH-2
PA-3
uFIT-10
uFIT-10
uFIT-10
uFIT-10
J9
BaseBoard R7681216
R76812281
LDM BASE LP
1500W
Z3403080
BL
GN
RD
BR
BR
RD
BL
GN
LDM
R76812296
1
2
3
4
5
6
7
8
NEW
Z3403707
(keep PH4 unchanged )
Hot side NTC = 10K
Cold side NTC = 47K
INTERNAL COOLER
10
16
BLU LASERS 1-3+ 3xNTC
J101
DIFF WHEEL
PHOSPHOR WH
Z3403519
11
J101
4
4
4
4
4
4
Z3403726
Z3403728
Z3403727
Z3403729
Combiner Bot
Combiner Top
Image 2-10
General

Table of Contents

Other manuals for Barco DP2K SLP Series

Related product manuals