EasyManua.ls Logo

Epson RC620 CU - Circuit Diagrams; External Emergency Stop Switch Typical Application

Epson RC620 CU
226 pages
Print Icon
To Next Page IconTo Next Page
To Next Page IconTo Next Page
To Previous Page IconTo Previous Page
To Previous Page IconTo Previous Page
Loading...
Setup & Operation 8. EMERGENCY
50 RC620 Rev.8
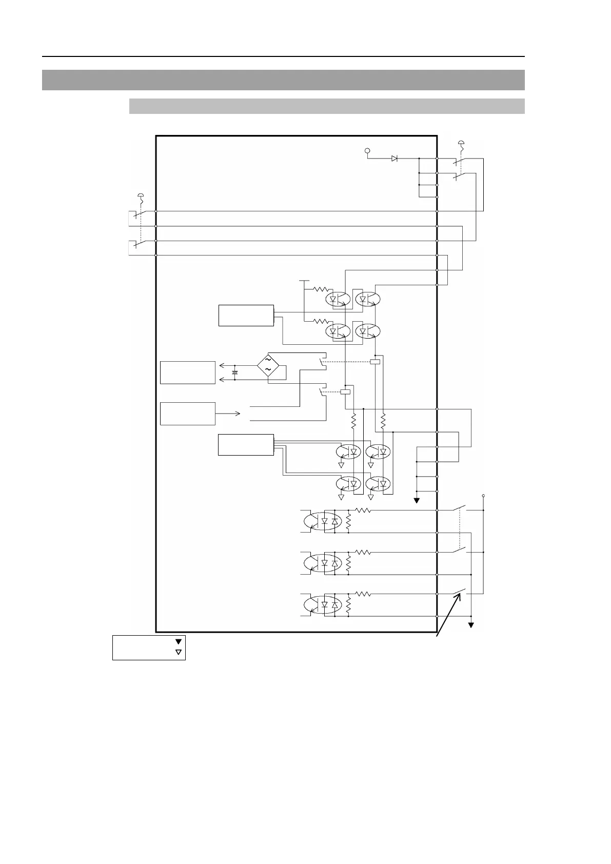
8.4 Circuit Diagrams
8.4.1 Example 1: External emergency stop switch typical application
+24V
+5V
Safety Door input 1
External
+24V
Safety Door input
2
Latch release input
Latch release input Close :Latch off
Open :Latch on
Main Circuit
Control
AC Input
Emergency
Stop switch of
an Operation
Unit (TP)
External +24V
GND
External Emergency
Stop switches
Motor Driver
+
Controller
9
10
22
23
1
2
14
15
3
16
4
17
11
12
24
25
7
8
20
21
18
19
+
Emergency
Stop detection
NOTE:+24V GND
+ 5V GND

Table of Contents

Related product manuals