EasyManua.ls Logo

MIR 1350 - Page 86

MIR 1350
274 pages
Print Icon
To Next Page IconTo Next Page
To Next Page IconTo Next Page
To Previous Page IconTo Previous Page
To Previous Page IconTo Previous Page
Loading...
9. Navigation and guidance system
MiR1350 User Guide (en) 05/2022 - v.1.2 ©Copyright 2021-2022: Mobile Industrial Robots A/S. 86
Each part of the process is described in greater detail in the following sections.
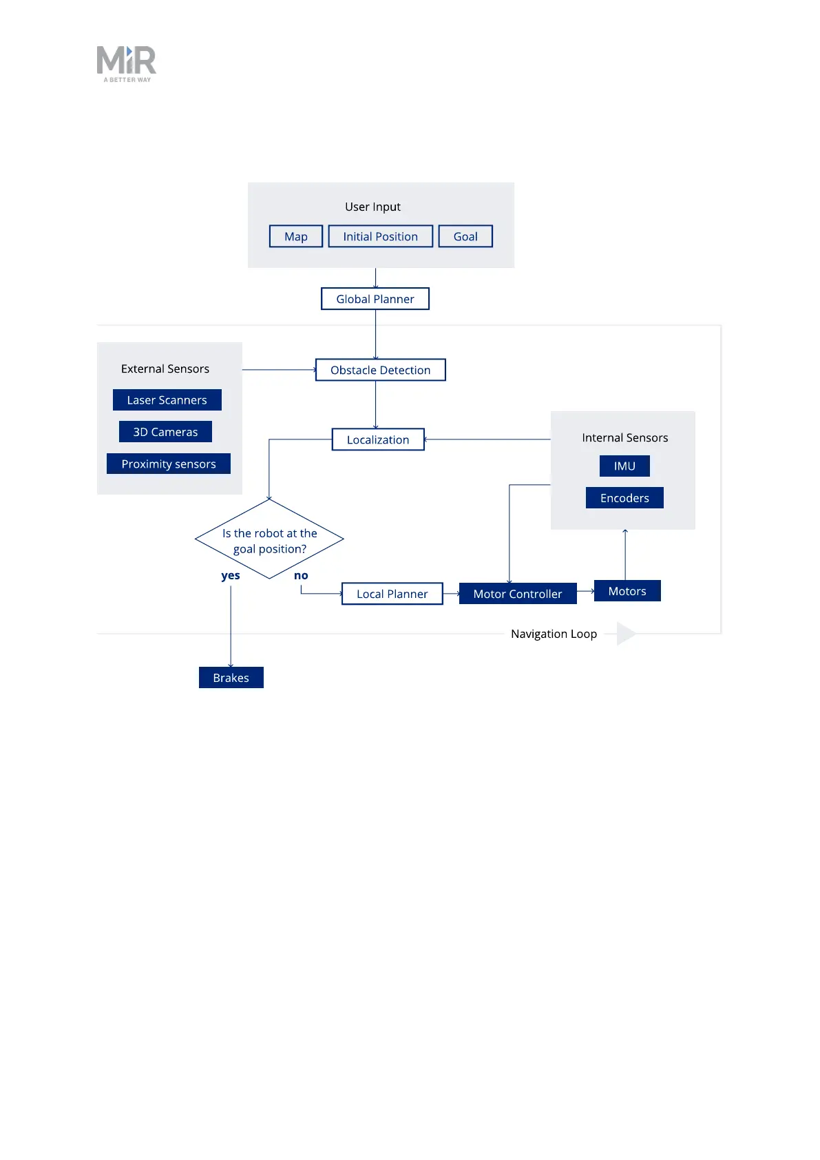
Figure 9.1. Flow chart of the navigation and control system. The user provides the necessary input
for the robot to generate a path to the goal position. The robot executes the steps in the
navigation loop until it reaches the goal position and stops by engaging the brakes.

Table of Contents

Related product manuals