EasyManua.ls Logo

Motorola MC68HC908AB32 - SCI Module Block Diagram

Motorola MC68HC908AB32
392 pages
Print Icon
To Next Page IconTo Next Page
To Next Page IconTo Next Page
To Previous Page IconTo Previous Page
To Previous Page IconTo Previous Page
Loading...
Serial Communications Interface Module (SCI)
Functional Description
MC68HC908AB32Rev. 1.0 Technical Data
MOTOROLA Serial Communications Interface Module (SCI) 243
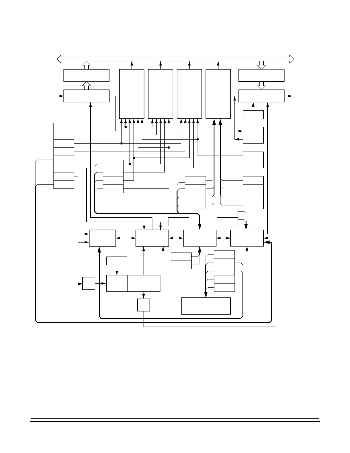
Figure 15-1. SCI Module Block Diagram
SCTE
TC
SCRF
IDLE
OR
NF
FE
PE
SCTIE
TCIE
SCRIE
ILIE
TE
RE
RWU
SBK
R8
T8
R
ORIE
FEIE
PEIE
BKF
RPF
SCI DATA
RECEIVE
SHIFT REGISTER
SCI DATA
REGISTER
TRANSMIT
SHIFT REGISTER
NEIE
M
WAKE
ILTY
FLAG
CONTROL
TRANSMIT
CONTROL
RECEIVE
CONTROL
DATA SELECTION
CONTROL
WAKEUP
PTY
PEN
REGISTER
DMA
INTERRUPT
CONTROL
TRANSMITTER
INTERRUPT
CONTROL
RECEIVER
INTERRUPT
CONTROL
ERROR
INTERRUPT
CONTROL
CONTROL
R
ENSCI
LOOPS
ENSCI
PTE1/RxD PTE0/TxD
INTERNAL BUS
TXINV
LOOPS
÷
4
÷
16
PRE-
SCALER
BAUD
DIVIDER
CGMXCLK

Table of Contents

Related product manuals