EasyManua.ls Logo

Motorola MC68HC908AB32 - IRQ Module Block Diagram

Motorola MC68HC908AB32
392 pages
Print Icon
To Next Page IconTo Next Page
To Next Page IconTo Next Page
To Previous Page IconTo Previous Page
To Previous Page IconTo Previous Page
Loading...
External Interrupt (IRQ)
Functional Description
MC68HC908AB32Rev. 1.0 Technical Data
MOTOROLA External Interrupt (IRQ) 341
NOTE:
The interrupt mask (I) in the condition code register (CCR) masks all
interrupt requests, including external interrupt requests. (See 8.6
Exception Control
.)
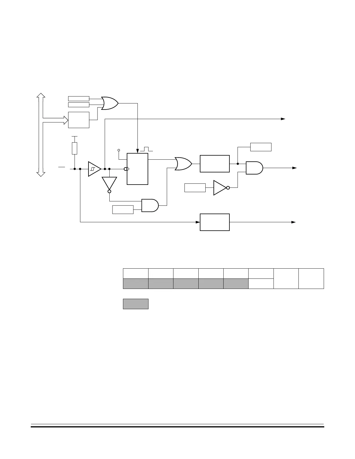
Figure 18-1. IRQ Module Block Diagram
ACK
IMASK
DQ
CK
CLR
IRQ
HIGH
INTERRUPT
TO MODE
SELECT
LOGIC
IRQ
FF
REQUEST
V
DD
MODE
VOLTAGE
DETECT
SYNCHRO-
NIZER
IRQF
TO CPU FOR
BIL/BIH
INSTRUCTIONS
VECTOR
FETCH
DECODER
INTERNAL ADDRESS BUS
RESET
V
DD
I
NTERNAL
PULLUP
DEVICE
IRQ
Addr. Register Name Bit 7 654321Bit 0
$001A
IRQ Status and Control
Register
(ISCR)
Read: 0000IRQF 0
IMASK MODE
Write: ACK
Reset: 00000000
= Unimplemented
Figure 18-2. IRQ I/O Register Summary

Table of Contents

Related product manuals