EasyManua.ls Logo

Vertiv Liebert AC8 - Change Password

Vertiv Liebert AC8
174 pages
Print Icon
To Next Page IconTo Next Page
To Next Page IconTo Next Page
To Previous Page IconTo Previous Page
To Previous Page IconTo Previous Page
Loading...
Log In and Choose Setup System
From the Main Menu, use the arrows to choose System and
Control, then press Enter (see Login on page53 for help).
Enter your password at the Login screen.
From the System and Control Menu, use the arrows to choose
Setup System, then press Enter.
Select Setup System
From the Setup System Menu, shown at right, use the arrows to
choose Setup System Info and press Enter.
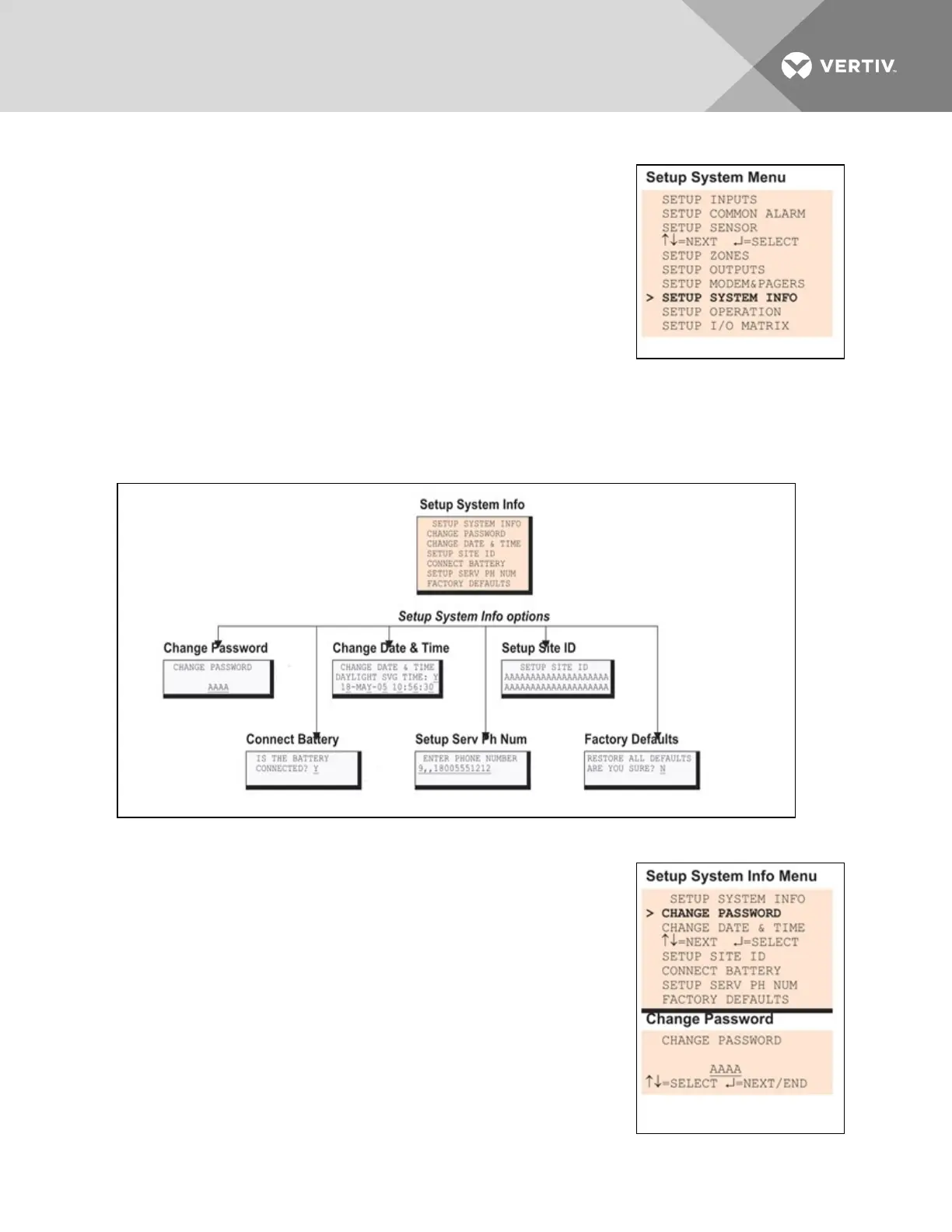
Use the steps following Figure 7.2 below to access any of the Setup System Info options.
Figure 7.2 below offers a quick look at the Setup System Info screens available via the LCD interface.
Figure 7.2 Menu overview - Setup System Info menu
7.9.1 Change Password
A password is required to access the Liebert AC8 system and control
options, as described in Login on page53. The password consists of four
characters (see Table 7.1 on page53 for valid characters). The default
password is AAAA.
Change the Password
To change the password:
From the Setup System Info Menu, use the arrows to choose
Change Password, then press Enter.
To change your password:
Use the arrows to choose a character.
Press Enter to advance to the next character position.
Vertiv | Liebert® AC8 User Manual | 83

Table of Contents

Related product manuals